「丙烷燃料」lpg期货最新分析(LPG现货基本面及期货合约简介)
今天,神州网给大家普及下关于「丙烷燃料」lpg期货最新分析(LPG现货基本面及期货合约简介)的知识。
一、LPG现货基本概念介绍
1、LPG的定义及来源
液化石油气(liquefied petroleum gas ,简称LPG),作为炼厂炼油时产出的副产品或石油和天然气开采过程中的伴生气体,其主要成分为丙烷和丁烷,通常伴有少量的丙烯和丁烯。
由于LPG是一种低碳数的烃类混合物,他在常温常压下呈气体状态,只有在增高压力或降低温度的情况下才能液化,故称液化石油气。LPG在日常的存储和运输过程中,以低温或高压的方式液态化,并储存于罐中,以气态形式使用。
LPG的来源主要由三种途径,分别是从炼厂石油气中获取、从油田伴生气中获取、从天然气中获取。其中,油田伴生LPG主要由丙烷(C3H8)、丁烷(C4H10)组成。而炼厂生产的LPG组分相对复杂,除包含丙烷、丁烷外,还含有丙烯、丁烯(正-异-反-顺等异构体)等多种组分,是一种混合物。
炼厂石油气是在石油炼制和加工过程中所产生的副产气体,其数量取决于炼厂的生产方式和加工深度,一般约为原油质量的4%-10%左右。根据炼厂的生产工艺,可以分为蒸馏气、热烈化气、催化裂化气、催化重整气和和焦化气等5种。这5种气体含有C1-C5组分,利用分离吸收装置将其中的C3、C4组分分离提炼出来,就获得液化石油气。
在石油开采过程中,石油和油田伴生气同时喷出,利用装设在油井上面的油气分离装置,将石油与油田伴生气分离。油田伴生气中含有5%左右的丙烷、丁烷组分,再利用吸收法把它们提取出来,可得到丙烷程度很高而含硫量很低的高质量液化石油气。
天然气分为干气和湿气两种。湿气中的甲烷含量在90%以下,乙烷、丙烷、丁烷等烷烃含量在10%以上,若将湿气中的丙烷、丁烷等组分分离出来,就得到所需的液化石油气。
2、LPG的主要用途
LPG的下游应用主要有能源和化工两个方向,可以分别用作燃料和化工原料。在燃料方面,由于其对LPG组分纯度的要求较低,所以一般以LPG混气用作燃料,应用于民用燃料、工商业燃料、汽车燃料等方面。
在化工原料方面,LPG深加工的应用领域较为广泛,但深加工的路径基本可以分为两条,一是生产作为汽油添加剂的调油组分,包括烷基化、芳构化、MTBE等工艺。二是以丙烷脱氢(PDH)制丙烯为代表的对烷烃组分的利用路径。总的来说,在LPG的化工应用中占比较大的主要是丙烷脱氢(PDH)以及烷基化两项。
2.1 LPG用作燃气
燃料用LPG都是混气,虽然C3、C4都可用于燃烧,但不经济;民用LPG的C3组分在20%-60%之间,对于C3含量低于20%的LPG,加气站通过混入纯气C3提升比例。燃料用LPG的替代性较弱,由于其清洁、灵活、不依赖管道、配套成本较低等因素,成为农村煤改气的首选;在餐饮业,店面租赁双方不愿承担高昂的天然气接驳费用,使LPG成为理想且灵活的气源。
与其他能源相比,LPG具有如下优点:一是污染少。LPG是由C3、C4组成的碳氢化合物,可以全部燃烧,无粉尘,减少过去以煤、柴为燃料造成的污染。二是发热量高。同样重量的LPG发热量相当于天然气的2-3倍。三是易于运输。LPG在常温常压下是气体,在一定压力或冷冻到一定温度可液化为液体,可用火车或汽车槽车、槽船进行水陆运输。四是存储设备简单,供应方式灵活。
但与此同时,LPG也属于二类危化品,在含量达到一定浓度范围后,遇明火就会产生剧烈爆炸,且其主要成分均为典型的烃类化合物,其闪点和自燃点都非常低,很容易引起燃烧,一旦发生泄露,液态LPG挥发成气体后燃烧范围瞬间扩大,将造成严重的火灾。同时LPG是一种有毒的气体,当其在空气浓度超过10%,人体接触会出现呕吐、恶心甚至昏迷的情况。因此LPG是具有易燃、易爆、有毒等特性的危化品。
2.2 LPG用作化工原料
化工用LPG纯气、混气皆有,混气通常加工作为MTBE、烷基化油等,纯气则是汽油添加剂以及脱氢制丙烯。化工用LPG的替代性强,部分可与石脑油互相替代。
LPG经过分离得到乙烯、丙烯、丁烯、丁二烯等,可直接用来生产合成塑料、合成橡胶、合成纤维及生产医药、炸药、染料等产品。此外,不同的LPG组分可进一步作为化工原料生产丙烯、异辛烷、甲基叔丁基醚、甲乙酮等。
二、LPG产业链情况
1、LPG产业链概览
从我国LPG的供给端来看,主要分为油田伴生气和炼厂气两大来源。其中油田伴生气我国以进口为主,我国自产的LPG几乎均为炼厂气。进口气通过沿海的LPG进口码头购入,其中大部分以纯丙烷、纯丁烷形式通过冷冻船进口并在冷冻罐储存。炼厂气是炼厂炼油过程的副产品,由于组分复杂,需要压力容器储存。此外,部分LPG深加工后仍含有较多C3、C4尾气(如醚后碳四)也作为LPG供应来源。
在需求端,LPG有两大主要用途,分别为燃料用气和深加工原料用气。燃料用气几乎都为炼厂副产的混气;原料气主要集中于对C3和C4的应用。C3的用途主要是丙烷脱氢制丙烯(PDH),对石脑油裂解制丙烯存在一定的替代效应。C4的加工路径较为多样,但主要是烷基化制异辛烷和MTBE化两种应用。
2、国内市场-LPG供应
我国的LPG供应由进口和内产两部分构成,2019年对外依存度32%。其中进口气以纯气(丙液体烷、液体丁烷)为主导,国产气中混气居多。2015年以来,随着PDH装置的集中投产,以及C4加工技术路径的不断成熟,叠加国内炼厂气以混气为主,纯气资源较为匮乏的现状,国内对进口纯气的需求开始快速增加,推高了LPG的对外依存度。近三年对外依存度均保持在30%以上。
2.1国内LPG供应情况
随着我国炼厂产能的扩张,我国原油加工量及LPG产量自2010年以来迅速扩张。原油加工量自2010年的4.2亿吨增加到了2019年的7.5亿吨,年均增速5.7%。LPG年产量从2010年的2019万吨增长至了4136万吨,产量接近翻倍,年均增速达7%。
不同于全球LPG以油田伴生气(2/3)为主,由于国内油气资源的匮乏,我国内产的LPG以炼厂气为主。来源于伴生气的产量占国内LPG供给量的2%不到,所以原油加工量与LPG的产量高度相关,而LPG的收率近年来较为稳定,在6.5%左右波动。
从产量的地域分布来看,华北、华南和华东是我国LPG主产区,分别占国内LPG产量的43%、18%和14%,合计占到了全国产量的75%左右。由于山东省是我国地方炼厂和深加工企业最为集中的区域,其2019年LPG产量占我国总产量的34%。其余各省的LPG产量较为分散,产量相对较大的其余省份分别为广东(462万吨,11%)、辽宁(338万吨,8%)、江苏(215万吨,5%)、浙江(171万吨,4%)。
从各个生产主体的LPG供给量中可以看出,中石油和中石化“两桶油”贡献了将近60%的国内产量,两者2018年LPG产量和占比分别为957万吨(37%)和590万吨(23%)。另外,地炼及其他贡献了650万吨(25%),深加工企业当年LPG产量279万吨(11%),中海油LPG产量139万吨(5%)。
由于中石油生产企业主要集中于东北和西部,中石化主要集中于东部地区,所以“三桶油”在LPG主产地—华北、华东、华南的产量占比并不大,不超过30%。在大量进口贸易企业和民营炼厂的市场挤占下,“三桶油”华东地区的供给量(自产+进口)的占比仅有23%,华南、华北地区占比为29%。
2.2国内LPG进口情况
2019年我国LPG进口量2068万吨,较去年同比增加8.9%,2010年以来的年均增速高达25%,这主要与PDH的产能扩张推高丙烷需求,以及炼厂气自用比重的提高有关。2019年全年进口丙烷1494.5万吨,较去年同比增加11%,占总LPG总进口量的72.3%。2019年全年进口丁烷556万吨,较去年同比增加3.7%,占LPG总进口量的26.9%
从丙烷进口的来源国看,我国丙烷进口主要来源于中东的几个产油大国,阿联酋、卡塔尔、科威特和沙特阿拉伯。其中占比较大的两个国家分别是阿联酋和卡塔尔,合计进口量占到38%左右。另外,我国从非洲及东南亚地区也有一部分丙烷进口,占比分别为9%和13%左右。
另外,近几年进口波动比较大的因素来自于美国。美国原本是我国进口丙烷的第二大来源国,2017年前的进口占比稳定在20%以上。但由于2018年4月起我国对来自于美国的丙烷加征25%的关税,2018年我国进口的美国丙烷较2017年腰斩有余。而后随着贸易摩擦的逐步发酵,2019年美国出口到我国丙烷基本降至0。但值得注意的是,今年2月财政部发文允许进口企业申请豁免进口美国丙烷的关税,后期若贸易关系向好发展,来自于美国的进口丙烷将成为我国丙烷进口量的一大有效补充。
最后,从我国进口LPG的主要流入地来看,华东、华南和华北是承接进口的三大主要地区,这与PDH装置在该区域的集中分布有关,其余地区的进口量几乎为0。华东、华南和华北三地2019年进口的LPG占全国进口总量的比重分别为45%、33%、19%。
3、国内市场-LPG需求
从LPG总的消费量来看,我国2019年LPG表观消费量6063万吨,同比增长8.5%,2010年以来,我国LPG消费量已累计增长160%,中国目前已成为全球最大的LPG消费国。LPG的下游应用主要有能源和化工两个方向,可以分别用作燃料和化工原料。燃料消费占比53%,化工消费占比47%。
从消费的地域分布上看,华北、华东和华南是三大主要消费地,消费量占比分别为31%、19%和18%。
3.1 LPG国内消费-燃料消费
2011年起,燃料用LPG在LPG总消费量中的比重开始下降,主要原因在于随着西气东输二线的投入使用,天然气替代了一部分燃料用LPG,但目前天然气的替代效应已经趋于稳定。且由于LPG清洁、灵活、不依赖管网设施的特性,以及餐饮租赁方出于成本的考量,LPG燃料具备其不可替代性。燃料用LPG自2014年起就保持了稳定增长。
工业用途主要涉及玻璃、陶瓷、金属、纺织、塑胶等行业,LPG在其中以发挥燃料作用为主。玻璃行业中LPG可以作为熔融、退火、切割等工业的燃料。陶瓷行业中LPG作为原料精选、胚体干燥、烧成等主要工艺流程的燃料。金属行业中LPG用作金属产品的熔化、锻压、轧制、热压及表面处理等工艺的燃料。纺织行业中LPG作为清洁能源应用于纺织和制衣过程中的吹干、烧毛、整定定型、烘焙及印花工艺。由于工业用途相对较杂,且多作为工业燃料实现,因此工业用LPG需求相对保持稳定,近年来工业需求占比变化不大。
3.2 LPG国内消费-化工原料消费
化工用LPG自2011年起迅速增长,LPG在2018年2049万吨的化工用量是2011年514吨的3.5倍。化工用的LPG纯气和混气均有,其中纯气主要用作丙烷脱氢制丙烯(PDH),而混气则用来制作汽油添加剂。
对LPG原料气用途进一步细分后可以发现,LPG用作化工燃料的领域主要可以分为丙烷脱氢制丙烯(PDH)、烷基化、MTBE这几大方面。其中,PDH主要是对C3的深加工,而烷基化和MTBE是针对C4的加工,最终用作汽油添加剂组分。
在化工消费的地域性上,由于山东炼厂产能较为集中,我国化工LPG消费主要集中于华北或者说山东,两区域18年化工LPG消费分别占全国总量的47%和39%。
3.2.1 LPG化工原料消费-丙烷脱氢
丙烷脱氢(PDH)是指以丙烷为原料,脱氢后制得丙烯,对石脑油制丙烯形成一定的替代。丙烷脱氢工艺对LPG中丙烷组分的纯度要求极高,国产的炼厂气很难满足该工艺对原料的需求,所以我国目前PDH的原料丙烷基本都来源于进口。
2019年我国脱氢制丙烯产能约为678.5万吨,同比增速2%;产量为598万吨,开工率约90%。脱氢制丙烯预计为未来LPG化工用量增长最多的板块,未来两年预计将有467万吨的PDH产能陆续投产,新增对丙烷的需求约560万吨。
3.2.2 LPG化工原料消费-MTBE
MTBE化是指异丁烯与甲醇发生醚化反应生成MTBE(甲基叔丁基醚)。醚化反应中过剩的甲醇被回收使用。醚化反应后的混合C4被称为醚后C4,其主要组分为异丁烷、正丁烷、正丁烯、顺-2-丁烯、反-2-丁烯及少量丁二烯。醚后碳四可以当做民用液化气,也可以用作C4深加工的原料。C4深加工的主要方向有异构化、异丁烷脱氢、烷基化、丁酮(甲乙酮)、顺酐以及醋酸仲丁酯,其中丁酮、顺酐和醋酸仲丁酯占比都较低,异构化主要依靠正丁烯异构得到异丁烯,异丁烷脱氢同样目的是为了得到异丁烯,使其回到MTBE装置扩大MTBE产量
3.2.3 LPG化工原料消费-烷基化
烷基化是指在标准的炼油过程,烷基化系统在催化剂(磺酸或者氢氟酸)的作用下,将LPG中的异丁烷与由醚后C4形式提供的正丁烯结合起来,形成烷基化物(主要由异辛烷,侧链烷烃组成)。异辛烷可以作为汽油添加剂,具有辛烷值高、敏感度好、不含芳烃、硫和烯烃等优点。而国六标准实施后,其对芳烃、烯烃和苯的含量限制愈加严苛,从而也推高了LPG烷基化的需求。
3.3 LPG出口
除了国内需求以外,我国有极少量LPG出口,2019年我国LPG出口量1.61万吨,较全国4136万吨的内产量而言几乎可以忽略不计
我国出口LPG主要是东南亚及港澳地区经由我国华南地区的转口贸易。而随着东南亚等地VLGC接驳设施的不断完善,我国LPG出口量趋于减少。
4、国内市场-LPG现货贸易及仓储
我国LPG的国内贸易分为燃料气和化工原料气两部分。
其中,燃料气贸易较为活跃,参与者众多,并且在结构上呈现上游集中下有分散的格局。据大商所的统计数据,我国LPG燃料气生产企业约139家,进口企业65家,贸易企业1000多家,消费企业12000多家。燃料气可以来自我国炼厂自产的混气,也可以以进口丙烷、丁烷为原料,进行掺混后作为成品燃料气销售。
相对于燃料气,化工气上下游一体化的程度更高,大多采用点对点贸易。另外,PDH对原料丙烷的品质要求较高,以国外的定向进口为主,以保证加工企业的货源稳定,国内无现货贸易
从我国LPG的区域间贸易流向看,无论是供给量还是消费量,华北、华南、华东地区都位居全国前三,其中华东和华南也是我国进口煤的主要承接窗口。从LPG净流入的角度看,华东和华南一方面自身LPG的内产量不低,叠加外海进口货源的加持,华东和华南成为我国LPG的主要输出省份,两区域的净流出量分别占总流出量的22%和60%。而华北地区由于化工重镇山东的需求较为集中,吸收了周围地区大量的LPG化工气货源,而民用气方面,山东基本能够保证自给自足,较少有民用燃料气与外省市进行贸易。
总的来说,燃料用LPG由华南、华东等沿海地区流向内陆。化工用LPG从各地向山东地区集中。
在LPG的仓储方面,作为危化品,LPG的存储要求较为严格,有供应-贸易-仓储一体化的特点,要求全部罐内储存,储罐自用,市场中不存在LPG公共仓库设施。2018年我国LPG储罐容量336万吨,其中炼厂罐容量61万吨,以常温高压液态储存,占比18%;进口罐库容275万吨,以低温常压液态存储,液态丙烷-420C,液态丁烷-10C,占比82%。在库容的区域分布上,华北、华东和华南三地区库容占比较大,三地储罐容量312万吨,占全国总量的93%。
5、国际市场-LPG定价基准
国际LPG定价主要围绕全球LPG的主要供需区域产生,全球LPG供应主要集中在中东和北美地区,而LPG需求集中在亚太地区,尤其是中日韩和印度。
国际LPG主要定价为北美MB、沙特CP以及日韩FEI。
北美MB(FOB):MB是美国南部地区Mont Belvieu的简称,为全美国石油石化及页岩气的产业聚集地。MB价格是目前北美地区最常用的LPG定价标准,通常以OPIS发布的Non-TET指数和Argus发布的LPG现货指数为参照,附加升/贴水及管道运费(6-16美分/加仑),即得液化石油气的FOB出厂价。
沙特CP价(FOB价)是沙特阿美基于前一个月月初、月中、月底3次招标的中标价,并参考现货价格趋势而制定的价格,于每月底对外正式公布下一个月的CP。此前中美贸易战对美国LPG出口冲击较大,中国进口商多已取消与美国的长约,仅有少数企业仍与美国有长约合同,但也基本都通过换货或转卖的形式消化美国长约资源。MB价格受到明显打压
FEI(日韩CIF):FE到岸价是由阿格斯与普氏能源资讯制定的以亚洲远东地区为主的价格,反映LPG在远东地区的到岸价格, 作为LPG在东北亚地区到岸价格的重要参考。FEI价格标的以日韩为代表的东北亚地区作为基准价。
6、国际市场-LPG供给
2018年全球LPG供应量3.0亿吨,同比增长3.7%,供应增速普遍高于需求增速。北美页岩气产业兴起,加上中东和亚太地区炼油产业规模持续扩张,2014年以来供应增速多数超过了3%,高于过去2%左右的增速。
全球LPG供应集中在北美和中东地区。北美地区供应量占比最高为29%,随着美国页岩气技术的不断发展,北美供给量全球占比在近十年内提高了7个百分点。同时,美国已于2015年成为全球最大的LPG海运出口国,于2018年达到了近2600万吨的规模并保持持续增长,全球占比也升至25%。第二大供给中心为亚太地区,占到了全球总供给的23%,其中中国的供给占到了亚太地区的一半,全球总量的12%。第三大供给中心为中东地区,供应占比较2010年提高了1个百分点至22%。中东地区的供给有33%来源于沙特,而沙特也贡献了全球8%的LPG产量。
总的来说,北美+亚太+中东这三大供给中心的LPG供给量占到了全球总量的74%。
从近两年产量增速情况看,北美地区产量增速最快,伴随着美国页岩气技术的不断深入,美国2019年LPG产品供应量3326千桶,近3年来累计增速达15%。中东地区则在沙特在产量增速乏力的拖累下温和增长,增速不及北美,这也导致了北美在全球LPG供给量中的占比提升。
从全球LPG的生产方式上看,全球LPG生产以伴生气为主,占到总供气量的65%,该比重近8年来上升了6%。同时,全球两大供给中心-北美和中东的油田伴生气占到了该区域LPG供给的9成以上,一方面是由于该区域油气资源较为丰富,另一方面也与近年来不断发展的页岩气开采技术有关。而亚太地区的LPG供给主要以炼厂气为主,占比大约85%。
7、国际市场-LPG需求
2018年全球LPG需求量2.8亿吨,同比增长2.6%,近年来需求增长基本稳定在2.5%-3.5%。亚太地区需求量占比最高为56%,尤其是中日韩三国需求最为旺盛,印度则是需求量增长最多的国家。
从LPG消费的地域分布看,亚太地区是全球最大的LPG消费地,同时也是未来增量的主要贡献者,2019年亚太地区LPG消费占比45%。亚太地区中最主要的消费国即为中国,也是全球最大的LPG消费国,占全球LPG消费量的20%,其次分别为印度、韩国、日本,三者消费量占全球总消费量比重分别为9%、5%和3%。
在全球LPG的消费领域方面,燃料和化工的消费比重为7:3。而燃料消费又可以进一步细分为民用燃料、工业燃料和交通燃料,占比最高的为民用燃料,其次是工业燃料和交通燃料,三者消费占全球LPG总消费量的比重分别为44%、11%和8%。
8、国际市场-LPG贸易
2000年以来全球LPG贸易量以年均4%的速度增长,绝大部分出口依赖海上运输,海运量占出口量比例约80%。2018年海运量将超过1亿吨,占全球供应量的比例升至30%。
从主要的进出口国分布上可以看出,北美和中东是全球的两大LPG净输出地,其中北美的资源主要输入东亚、亚洲和南美,中东的资源主要流入东南亚地区。非洲也有部分LPG出口,资源主要流向东亚和南美。
从进口国的角度看,全球LPG的净流入地在亚洲和欧洲,而亚洲内部的进口LPG货源由于贸易战的影响也有一定分化,中国的LPG进口货源主要来自中东,而日韩则偏向进口美国LPG。
在国际LPG贸易的气种方面,丙烷占比65%,丁烷占比35%。C3资源占比相对较高也与净出口国LPG大多来自C3含量更高伴生气有关。
三、LPG期货&;期权合约及相关业务规定
1、LPG期货合约
LPG合约规模与焦煤和动力煤等能源品种相近,交易单位20元/手,按4000元/吨计算,合约价值在8万元左右。交割单位设置为20吨/手,符合现货市场39度高温,52.9立方低槽荣槽车的丙烷介质装车量相当。LPG合约最小变动价位1元/吨,最后交易日为倒数第4个交易日。
2、LPG期货对应标的及替代品升贴水
鉴于LPG燃料气市场规模较大,贸易链条长,参与企业多,竞争充分等原因,且LPG原料气细分市场多,规模偏小,大商所将LPG合约标的定位为国产炼厂燃料气,但也将进口纯气和化工气纳入了交割品体系。
而从大商所制定的标准品质量要求上也不难看出,C3烃类组分含量[20%,60%],以及(C3+C4)烃类组分含量≥95%这两条规定上也不难看出,LPG的标准交割品定位在国产燃料用混气上。C3组分[20%,60%]是燃料用LPG的主流产品,约占总产量的70%。在该区间内的C3组分含量差距在现货贸易中不存在价差。
在替代交割品上面,大商所也通过对C3和C4组分含量区间的划分,将丙烷、丁烷纯气以及化工用气纳入了交割范围。C3含量在5%以下但C3+C4含量95%以上的替代品代表了纯丁烷;C3含量在95%以上代表了纯丙烷;C3+C4含量在5%和20%区间内的LPG代表了化工混气(醚后C4)。这三种替代品均可交割,但分别需要扣价150元/吨、100元/吨和150元/吨。
与此同时,大商所也规定了:若同时交割满足纯丁烷和纯丙烷要求的替代品(可以在一个交割单位内同时交割),且纯丙烷重量占替代品总重量比例≥20%且≤50%,则不扣价。
另外,C3含量>60%且<95%不允许交割。原因在于该类混气在现货中极少出现,而出现这类混气的主要原因是设备异常或C4含量较高的工业气销售困难,掺混至民用气中销售。
3、LPG期货交割制度
在LPG期货的交割方式上,由于LPG现货市场中没有第三方仓储企业,且无论是进口贸易商还是生产企业,均不提供对外仓储服务,所以LPG期货采用全厂库交割。另一方面,由于生产企业一般需要提前1周为客户办理提货相关手续,排定出库计划,所以交易所规定延长厂库发货日至7天。出于延长发货时间以扩大厂库最大仓单量的考虑,交易所延长LPG厂库发货时间至20天(已上市品种的发货时间为15天)。
在交割区域的选择上,由于华南、华北、华东地区产销集中(生产量占59%,进口量占99%,供给总量占82%,消费量占69%),价格处于同一体系,且储罐设施较多,因此被大商所选为LPG的交割区域。同时,鉴于广东省市场化、开放化程度最高,众多国产炼厂和进口贸易商同时存在,价格竞争最为激烈,有全国价格风向标之称,所以广东被交易所选为LPG的基准交割地,同时设置了其他区域的升贴水。华东和华南的非基准地升贴水为100元/吨,华北距离较远,且以化工气为主,升贴水设置为200元/吨。
4、LPG期货风控制度
LPG的风控制度沿用了大商所已上市品种所适用的保证金制度、涨跌停板制度、大户报告制度、强行平仓制度。对比乙二醇、苯乙烯等相似品种,交易所预计LPG持仓量在10万手左右。
5、LPG期货仓单有效期&;费用
LPG仓单有效期一年,于每年3月最后一个交易日注销。全厂库交割,信用仓单不必担心货物长时间存放后的质量变化(LPG现货基本没有长时间存放,最长存放8个月品质依然保持稳定)。同时,工业品绝大多数品种3月底注销,有利于跨品种套利。而且3月气温较低,LPG充装压力较小,方便出库。
在LPG交割费用方面,LPG交割手续费1元/吨,与乙二醇、苯乙烯等液体化工品及我所大部分品种保持一致。仓储费1元/吨*天,在工业品中处于中间水平(乙二醇1.5,苯乙烯1.6),期货仓储费过高不利于仓单持有。厂库滞纳金6元/吨*天,比现货相关费用略高,已达到让买方按时出库的目的并防止过多占用厂库罐容。取样与检验费实行最高限价,由交易所制定并公布。
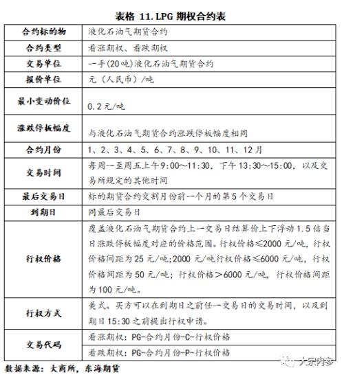
6、LPG期权合约
 
				