「流程战略规划」企业经营战略有哪些(企业战略规划管理6大流程详解)
今天,神州网给大家普及下关于「流程战略规划」企业经营战略有哪些(企业战略规划管理6大流程详解)的知识。
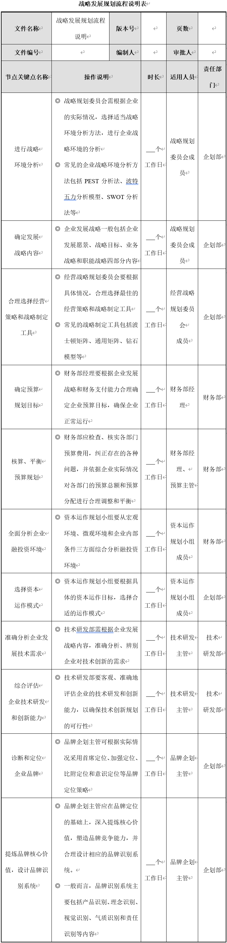
01 战略发展规划的关键点
02 战略发展规划流程说明
03 企业战略发展规划主要流程
为了顺利开展企业战略发展规划工作,提高战略发展规划工作的效率和质量,企业在进行战略发展规划时,需做好下列节点关键点事项的规范和控制工作。 进行战略环境分析 确定发展战略内容 确定预算规划目标 合理选择经营策略及战略制定工具 核算、平衡预算规划 全面分析企业融资环境 选择资本运作模式 准确分析企业发展的技术需求 综合评估企业技术研发和创新能力 诊断和定位企业品牌 提炼品牌核心价值设计品牌识别系统 1 企业发展战略规划流程 2 企业经营战略规划流程 3 企业财政预算规划流程 4 企业资本运作规划流程 5 企业技术创新规划流程 6 企业品牌战略规划流程
 
				