「精密创世纪」劲胜股份股票行情分析(股价暴跌超40%详解)
今天,神州网给大家普及下关于「精密创世纪」劲胜股份股票行情分析(股价暴跌超40%详解)的知识。
作为精密结构件产业知名企业,劲胜智能在过去的2017年业绩斐然,其营收为64.22亿元,同比增长25.03%,而净利润达到了4.61亿元,同比增长高达250.57%。据其表示,公司净利润增长主要来源在于全资子公司创世纪高端装备业务中的钻铣攻牙机产品销售持续稳步增长,新产品玻璃精雕机、扫光机等批量出货,带来净利润的稳步增长。此外,受部分客户订单不及预期等因素影响,公司消费电子产品精密结构件业务利润未达预期!
尽管其在2017年向投资者交出了一份满意的答卷,但这种净利润暴增趋势并未能持续下来,到了2018年第一季度,其营收依然高达12.75亿元,不过同比下降21.91%,与此同时,净利润只有714.44万元,同比暴降95.16%。对此,据劲胜智能表示,主要原因在于,公司高端装备业务受客户验收进度的影响,导致高端装备业务当期营收同比下降,此外,第一季度,受消费类电子产品精密结构件行业市场竞争加剧的影响,导致公司部分订单不及预期!
更严重的是,近来,劲胜智能管理层出现大换血现象,前不久,其公告表示,大股东劲辉国际及董事长王久全,与二股东夏军及其一致行动人的持股比例差额仅为0.98%。5月21日,其再次发布公告表示,公司董事长王久全因个人原因辞去董事长职务,而夏军正成为董事长!而夏军正是三年前劲胜智能全资收购的公司创世纪董事长!
创世纪“借壳”劲胜智能上市:夏军成为董事长
早在2018年2月份,劲胜智能就曾对外发布重大重组公告:1、为更好地梳理与定位公司旗下各业务模块之间的关系,发挥集约效应,公司拟对旗下消费电子精密结构件业务进行内部整合;2、在内部整合的基础上,公司拟为消费电子精密结构件业务引入投资人,以优化其股权结构。
到了4月27日,其再次发布公告表示:公司拟将母公司消费电子产品精密结构件业务的全部资产、Janus C&ICo.,Ltd.100%股权、东莞华晶粉末冶金有限公司70%股权、劲胜技术责任有限公司100%股权、东莞华程金属科技有限公司100%股权、东莞华清光学科技有限公司49%股权、东莞中创智能制造系统有限公司100%股权注入劲胜精密电子。
不料半个月后,5月14日,劲胜智能突然再次发布终止重大重组公告。据其公告表示:公司拟以全资子公司劲胜精密电子作为平台,对消费电子精密结构件业务进行内部整合后引入投资人。公司及独立财务顾问长城证券就消费电子精密结构件业务引入投资人事宜,积极与投资人进行沟通。为保证消费电子精密结构件业务的未来发展可持续性,投资人要求以保证劲胜精密电子业务独立性,主要包括债权债务关系及客户业务资质完整转移到劲胜精密电子作为投资的前提条件。
但劲胜精密电子重新获取客户业务资质的周期较长,尤其在当前复杂的国际形势下,公司重要客户希望保持供应商的稳定性;加之相关债权人对于债权债务关系转移持较为谨慎的态度,公司预计短期难以满足投资人关于投资前提条件的要求。
同时,随着5G时代的来临,消费电子精密结构件业务面临新的发展机遇。公司认为现阶段应重点推进内部整合,加大对消费电子产品精密结构件业务的经营管理力度,为把握消费电子行业机遇做好充分淮备。
基于上述原因,公司将暂时停止引入投资人相关事宜,继续推进消费电子精密结构件业务内部整合的相关工作。按照《上市公司重大资产重组管理办法》的相关规定,公司本次筹划的相关事项不再构成重大资产重组。公司目前正在推进消费电子精密结构件业务的内部整合,不排除待相关条件成熟时再次启动为消费电子精密结构件业务引入投资人的相关事项。
5月17日晚间,其再次发布《关于第一大股东与第二大股东持股比例差额小于5%的提示性公告》的公告:劲胜智能控股股东劲辉国际为公司引入具备相关行业丰富经营管理经验的股东作为战略合作伙伴,以促进公司主营业务发展和战略目标实现,于2018年5月17日与袁永峰先生签署《股份转让协议》,劲辉国际将其持有的71,584,300股公司股份转让给袁永峰先生,占公司总股本的5.00%。
本次股份协议转让后,劲辉国际所持公司股份由301736000股减少至230151700股,持股比例由21.08%下降至16.08%;劲辉国际及王九全先生所持公司股份合计由305046000股减少至233461700股,持股比例合计由21.31%下降至16.31%。
根据公司2015年度发行股份及支付现金购买资产交易对方出具的相关承诺函,公司持股5%以上股东、董事夏军先生及其配偶凌慧女士、由夏军先生实际控制的深圳市创世纪投资中心(有限合伙)构成一致行动人。截至本公告日,夏军先生及其一致行动人合计持有公司21,409500股股份,持股比例为15.33%,为公司第二大股东。
劲辉国际本次股份协议转让完成后,公司第一大股东劲辉国际及王九全先生与第二大股东夏军先生及其一致行动人的持股比例差额将为0.98%,小于5%。
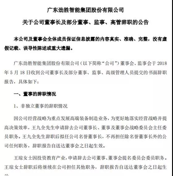
5月21日,劲胜智能再次发布公告表示,因公司经营战略为重点发展高端装备制造业务,为更好地落实经营战略并提高决策效率,王九全先生申请辞去公司董事长、董事及董事会战略委员会主任委员职务。王九全先生辞职后拟任公司名誉董事长,不再担任除名誉董事长外的公司任何职务,辞职报告自送达董事会之日起生效。
王琼女士因投资教育产业,申请辞去公司董事、董事会提名委员会委员职务。王琼女士辞职后将继续在公司担任其他职务,辞职报告自送达董事会之日起生效。值得注意的是,王琼与王九全为叔侄关系!
吕琳女士因个人原因,申请辞去公司董事及董事会审计委员会委员职务。吕琳女士辞职后将不再担任公司任何职务,辞职报告自送达董事会之日起生效。
张国军先生致力于智能制造事业发展,因个人工作较为繁忙,申请辞去公司独立董事及董事会薪酬与考核委员会主任委员、董事会审计委员会委员职务。张国军先生辞职后将不再担任公司任何职务,辞职报告自送达董事会之日起生效。
乐嘉隆先生因已到退休年龄,申请辞去其担任的公司监事、监事会主席职务,乐嘉隆先生辞职后将不再担任公司任何职务。
随后,其发布《关于公司选举新任董事长、聘任名誉董事长及补选监事的公告》,公告内容表示,选举创世纪董事长夏军为劲胜智能董事长,聘任王九全为劲胜智能名誉董事长,选举王琼为劲胜智能第四届监事!
据了解,早在2015年,劲胜智能以24亿元的高价收购了夏军的创世纪,2015年8月,劲胜智能公告表示:公司拟向夏军、凌慧、何海江、深圳市创世纪投资中心(有限合伙)、钱业银、贺洁、董玮非公开发行股份并支付现金,购买其持有的深圳市创世纪机械有限公司100%股权。
创世纪100%股权交易对价为24亿元,其中5亿万元以现金支付,19亿元以非公开发行股份方式支付,发行股份价格为23.60元/股,共计发行80508469股。此次发行股份募集配套资金拟采用询价发行的方式,向不超过5名符合中国证监会规定条件的证券投资基金管理公司、证券公司等合格投资者发行股份募集,配套资金总额不超过15亿元。
补偿义务人(夏军、凌慧、何海江、创世纪投资)做出业绩承诺。如在2015年度内完成本次收购,补偿义务人承诺创世纪补偿期间2015年度、2016年度、2017年度实现的净利润不低于22638.96万元、25189.11万元、27142.20万元;如在2016年度内完成本次收购,补偿义务人承诺创世纪补偿期间2016年度、2017年度、2018年度实现的净利润不低于25189.11万元、27142.20万元、29242.40万元。
交易对方中的夏军、凌慧及创世纪投资视为一致行动人,交易完成后(不考虑配套融资),夏军、凌慧及创世纪投资合计持有的公司股票以及何海江持有的上市公司股票均超过公司此次发行后总股本的5%,按规定,夏军、凌慧、创世投资以及何海江均视为上市公司的关联人。因此,此次交易构成关联交易。
据了解,创世纪是专业从事自动化、智能化精密加工设备的研发、生产、销售和服务的高新技术企业,目前主要为消费电子、通信、汽车制造、轨道交通等行业提供以高速精密CNC加工中心机为主的各类高档数控机床等先进智能数控装备。
劲胜智能被“借壳”及业绩下降:股价暴跌40%
对于劲胜智能而言,除了被子公司创世纪“借壳”以外,其次就是2018年净利润同比下降。据劲胜智能4月27日发布2018年一季报,公司2018年1-3月实现营业收入12.75亿元,同比下降21.91%;电子制造行业平均营业收入增长率为39.05%;归属于上市公司股东的净利润714.44万元,同比下降95.16%,电子制造行业平均净利润增长率为39.27%。
据劲胜智能表示,高端装备制造业务:2018年第一季度,受客户验收进度的影响,致使高端装备制造业务当期销售收入同比下降;公司全资子公司深圳市创世纪机械有限公司不断拓展新业务,增加展会及广告类费用的投入,同时加大新技术、新产品研发投入,致使管理费用、销售费用同比增加。
而消费电子产品精密结构件业务方面,2018年第一季度,受消费电子产品精密结构件行业市场竞争加剧影响,公司部分客户订单不及预期;同时受到人力成本上升等因素影响,公司消费电子产品精密结构件业务出现亏损。
此外,从股价走势来看,从2017年8月份开始,其股价开始下跌至今,从时间段来看,从去年8月的10元左右每股下跌到2018年3月底的8元左右每股,随后,从3月再次下跌到4月底的最低5元左右每股,从3月份至今,其股价下跌幅度超过了40%!
同时,从主力资金净额来看,从4月初到5月中旬这段时间内,其一直处于流传状态,在这段时间内主力资金净额几乎全部为流出!直到5月15日以后,其开始主力资金净额开始呈现大幅度流入状态!
此外,从主力持仓机构数量来看,从2017年中旬以后一直处于下降状态,截至2017年中旬,结构数量为160家,当时累计持有股份数量为2.29亿股,累计市值为21.17亿元,到了2017年12月,结构数量下降到94家,累计持有数量为0.84亿股,累计市值下跌到只有6.26亿元!
同时,其2018年第一季度不但营收与净利润双双下降,同时,其毛利率也在快速下降,早在2017年第二季度,其毛利率是27.39%,第三季度下降到27.29%,第四季度下降到26.57%,但到了2018年第一季度,则下降到只有17.90%!
从劲胜智能当前的两大业务来看,高端装备制造业务2018年第一季度,受客户验收进度的影响,致使高端装备制造业务当期销售收入同比下降;公司全资子公司深圳市创世纪机械有限公司不断拓展新业务,增加展会及广告类费用的投入,同时加大新技术、新产品研发投入,致使管理费用、销售费用同比增加。
而另一大业务精密结构件,受消费电子产品精密结构件行业市场竞争加剧影响,公司部分客户订单不及预期;同时受到人力成本上升等因素影响,公司消费电子产品精密结构件业务出现亏损。
从目前来看,以高端装备制造业务为主的创世纪入主劲胜智能以后,将更加有助于企业的发展,同时,正如其此前的重组公告一样,公司在合适的情况下,极有可能会在精密结构件业务引入新的投资者。而从这两部分业务来看的话,前者占比为40%左右,后者占比则更高达到了60%,不过前者的毛利率要远远高于后者!
