「原油美国」美原油期货开盘时间详解(美国WTI原油期货简介、交易相关规则)
今天,神州网给大家普及下关于「原油美国」美原油期货开盘时间详解(美国WTI原油期货简介、交易相关规则)的知识。
WTI原油是美国西得克萨斯的中质原油,该原油期货合约具有良好的流动性及很高的价格透明度,是国际原油市场上的三大基准价格之一。所有在美国生产或销往美国的原油在计价时都以轻质低硫的WTI原油作为基准。
WTI原油期货,也即常说的NYMEX原油期货,NYMEX原油场内公开竞价交易为美国东部时间上午9:00至下午2:30。电子交易通过CME的GLOBEX平台交易,时间为下午6点到第二天的下午5点15 分 。
美原油期货是全球期货及衍生品龙头之上所集团(CME Group)旗下纽约商业交易所(NYMEX)上市的品种,也被称为“WTI原油”、“美原油”、“美式原油”,交易代码CL,合约标的是德格萨斯州轻质原油。专业人士及媒体提及的原油涨到多少美元/桶,通常指的就是美原油期货的价格。
美国WTI原油期货拥有全球最强的流动性、最大的持仓量和成交量、支持实物交割。采用高度规范的经纪商模式,所有交易均进入NYMEX中央系统撮合成交,投资者的每一笔盈利都确定性的是其他投资者的亏损。NYMEX市场及经纪商均与客户的交易无关,不作为交易的对手,不从投资者的亏损中获利,所有经纪商通道均乐见自己的客户持续稳健盈利,这是美原油与现货及外汇等虚盘市场本质上的不同。
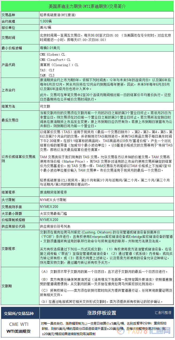
以下是WTI原油期货简介及交易准则详情表:
WTI即West Texas Intermediate(Crude Oil),美国西德克萨斯轻质原油,是北美地区较为通用的一类原油。由于美国在全球的军事以及经济能力,WTI原油已经成为全球原油定价的基准。而为统一国内原油定价体系,美国以NYMEX(纽约商业交易所)上市的WTI原油合约为定价基准。原油连同美元以及粮食是美国影响和控制着全球经济以及金融市场的三大主要手段。
西德州中级原油(WTI)是英文West Texas Intermediate翻译成中文的词汇。又称为德州轻甜原油(Texas Light Sweet),为最具市场指标性的2种原油之一,另一种则为北海布兰特原油(Brent)。 西德州原油通常指自加拿大以及墨西哥湾进口,然后运至美国中西部与沿海地区提炼的原油。此类原油又称为轻甜原油,轻乃指原油黏性较低,而甜则指硫磺含量较低,仅占0.24%。西德州中级原油适合提炼汽油、柴油、热燃油以及飞机用燃油等,且可提高炼油厂的产值,是利用率较高的原油。一般来说,美国西德州中级原油价格多半高于北海布兰特原油。此价差主要来自2者质量等级的差异,亦即根据黏性与含硫量分类。
美国政府通过多种方式控制WTI原油期货合约价格,包括美国能源部(DOE)能源信息署(EIA)每周三的定期能源数据,以及CFTC(商品期货交易委员会)的每周持仓报告等。而从08年开始,WTI价格与现货市场出现了多次明显背离。引起了国际原油现货商的不满,并威胁要抛弃WTI定价。沙特阿拉伯在09年年底提出要放弃WTI定价,改为OPEC一揽子油价。然而,就短期来看,WTI同美元一样,虽然饱受争议,支配地位却依旧不可撼动。
国际上影响力较大的基准原油,还有欧洲的Brent原油,而决定Brent原油价格的同样也是在ICE(洲际交易所)上市的Brent原油合约。Brent原油多数时间内跟随WTI原油走势,少数时间出现背离或影响WTI油价。除此之外,还有Dubai的Oman原油,亚洲Tapis、非洲Bonny原油,都是地区性基准原油,但因影响力较小,且多数时间跟随WTI和Brent原油走势,故而较少作为参考。当然,在2018年3月26日,中国的上海国际能源交易中心(INE)也上市了中国自己主导的原油期货,为国内投资者参与原油交易提供了更大便利,也为中国争取原油定价话语权方面打下了基础。
 
				