「酒鬼亿元」酒鬼酒股票解析(最高能涨到多少)
今天,神州网给大家普及下关于「酒鬼亿元」酒鬼酒股票解析(最高能涨到多少)的知识。
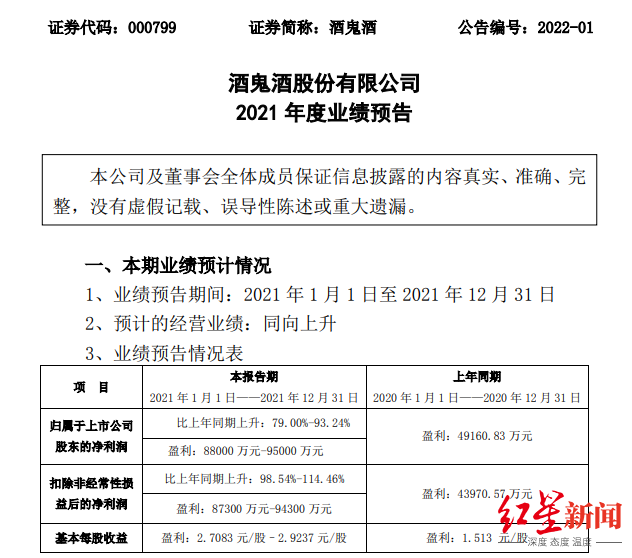
酒鬼酒(000799.SZ)1月18日晚间发布2021年度业绩预告,预计全年实现营业收入34亿元左右,较上年同期增长86%左右;预计实现归属于上市公司股东的净利润为8.8亿元-9.5亿元,同比增长79%-93.24%。基本每股收益2.71元-2.92元。
红星资本局发现尽管公司业绩大增,但二级市场投资者并不买账,近期股价持续下跌,最高跌幅已达35%,在上市白酒股中跌幅领先。
超额完成“小目标”,今年或挑战50亿
酒鬼酒公告称,2021年公司品牌价值持续提升,市场拓展稳步推进,终端建设不断加强,报告期销售收入实现大幅增长。全年34亿元营收增速在86%左右,这在所有上市白酒企业中,确实也是营收增速最快的企业。
酒鬼酒主要经营内参酒、酒鬼酒、湘泉酒三大品类,分别对应白酒行业的高、中、低价位。从业绩数据上看,高端产品线的“内参”系列、中端产品线的“酒鬼”系列业绩表现突出,占公司整体营收比例已达90%的份额,成为拉升业绩高增长的主因。其中内参酒经过多年市场培育后,已经在高端白酒市场占据一席之地。
尽管酒鬼酒尚未披露全年分产品收入情况,但红星资本局结合2021年上半年、三季报数据,以及营收增速测算,其高端酒“内参”系列预计全年已突破10亿元体量;中端“酒鬼”系列全年则在20亿元左右。
酒鬼酒业绩大增
酒鬼酒2020年曾经定下短、中、长期销售目标——力争短期突破30亿元、中期跨越50亿元,长期争取迈向100亿元。如今,公司短期30亿元“小目标”已经超额完成。考虑到其增长速度很快,加之中粮入主后优质央企资源持续赋能,今年很有可能直接挑战50亿元的中期目标。
国金证券研报也认为,酒鬼酒已有多个过亿的市场,河南销售额超5亿元,京津冀为省外第二大市场,华东、华南快速增长。预计2022年营收增速在42%左右,其对应收入将达到48亿元,这已经非常接近50亿中期目标。
从三线白酒挺进二线白酒
如果以一线白酒营收破100亿、二线白酒营收要破50亿来划分,酒鬼酒仍然被市场视为三线白酒。红星资本局对比其他白酒上市公司,酒鬼酒营收规模排名靠后,接近迎驾贡酒(603198.SH)、老白干酒(600559.SH)的营收规模,只是酒鬼酒增速要更快一些,后面很有可能会实现反超。
华鑫证券研报指出,酒鬼酒当前优势区域主要在京津冀、山东、广东地区,其他区域需要时间培育。华东地区有望成为公司下一个粮仓。由于公司是中粮酒业唯一一家白酒企业,中粮对公司重视超过以往,中粮酒业副总郑轶就任公司副董事长、总经理兼财务总监,有望推动公司股权激励进展。
在业绩不断增长的同时,酒鬼酒的产能建设也在提速。2021年,酒鬼酒投资23亿元建设生产三区计划于2023年底竣工投产,届时将实现1.08万吨的基酒产能和1.78万吨的储酒能力,为未来公司产品进一步推进全国化提供基础支撑,也将为酒鬼酒公司实现中长期目标提供战略保障。
虽然酒鬼酒业绩大好,但从二级市场股价表现来看,并未受良好的业绩影响,近期股价持续下跌,最高跌幅已达35%,在上市白酒股中跌幅领先。即使各路券商今年以来一路唱多,但市场并不买账。1月19日酒鬼酒再度下跌3.73%,总市值约578亿元,较高峰时近900亿市值大幅缩水。
 
				