「人民币美元兑」汇率美元人民币最新分析(走势及换算查询详解)
今天,神州网给大家普及下关于「人民币美元兑」汇率美元人民币最新分析(走势及换算查询详解)的知识。
全球宏观:
本周全球新增确诊病例数大幅走高,跨年庆典后多国面临严峻疫情考验。鹰派会议纪要遭遇疲软非农,美元指数高位震荡。美元兑人民币逼近2021年12月以来震荡区间顶部,遭遇60日均线阻力。掉期隐含境内美元利率重回正值区间。离岸人民币利率回落,做空成本大幅降低。
G7汇率:
美元指数延续高位震荡,欧元与英镑存在低位反弹的可能。英镑表现继续优于欧元,但疫情及英欧贸易问题将限制其上方空间。下周需关注鲍威尔连任美联储主席听证会,以及美国12月CPI、PPI数据。
人民币汇率:
本周央媒再次吹风人民币面临调整风险,加之境内美元利率上行、离岸人民币做空成本下降,美元兑人民币上行蓄力。后续关注美元兑人民币能否顺利突破60日均线阻力向上突破(套保策略详见正文)。
国内政策:
外管局在上海、广东、海南、浙江开展跨境贸易投资高水平开放试点。央行发布《关于支持外贸新业态跨境人民币结算的通知(征求意见稿)》,允许境内银行与第三方支付机构合作。
一、全球宏观概览
1、疫情追踪
本周全球新增确诊病例数大幅走高,跨年庆典后多国面临严峻疫情考验。亚洲地区,印度、土耳其单日新增确诊病例数显著抬升,其中土耳其的数据创下疫情以来最高记录;日本、韩国日新增确诊病例数小幅反弹。美洲地区,美国、阿根廷日新增病例数急剧攀升,其余主要经济体日新增病例数也呈现出不同程度的上行趋势。欧洲地区,总体累计确诊病例数已突破1亿,占全球所有感染病例数的三分之一以上。其中,法国疫情最为严峻,当前日新增病例数赶超30万,成为继美国、巴西、英国等国家之后第6个累计确诊病例超过1000万例的国家;意大利、英国日新增病例数继续攀升;相比之下,德国日新增病例数维持低位震荡。此外,澳洲日新增病例数激增,疫情形势同样不容乐观。国内方面,除陕西外,浙江、河南、深圳、天津等地也爆发疫情。
2、外汇市场回顾
G7汇率方面,美元指数经历了宽幅震荡行情,在鹰派议息会议纪要及官员言论的刺激下冲高后,遇疲软非农数据回落。相应地,欧元持稳,而英镑在加息预期的支撑下小幅收涨。美债收益率走高带动美元兑日元上行,一度触及五年高位。在商品价格涨势暂缓之际,美债收益率上行同样使得澳元、加元等商品货币略显弱势。
人民币汇率方面,美元兑人民币运行于6.36至6.39区间,周五几近突破60日均线阻力位,修正姿态逐渐显现。主要非美货币相对人民币走势分化,欧元、日元及港币相对人民币贬值,英镑相对人民币升值,三大人民币指数震荡,期权隐含波动率下降。境内外掉期点数回落,远期点数回升,价差小幅走阔。
3、重要利率追踪
美元流动性方面,1月以来随着美联储Taper 提速、债务上限提高后美国财政部中长期国债发行量增加,离岸美元流动性收紧速率有所加快,其中发达市场较新兴市场美元流动性的收紧幅度更大。受此影响,境内美元市场方面,人民币掉期隐含境内美元利率上行速度加快,当前已重回正值区间。
人民币市场方面,央行7天逆回购保持单日100亿元的投放,本周公开市场累计有7000亿元逆回购到期,累计进行了400亿元逆回购操作,公开市场全口径净回笼6600亿元。利率方面,3个月Shibor与上周持平,NCD下行4.91bp,CNH Hibor下行40.74bp。隔夜CNH Hibor利率的绝对值水平自60分位数以上的高位显著回落,境内外人民币利差收窄,隔夜利差甚至已转负,离岸人民币拆借成本大幅降低。
二、G7走势分析
1、惨淡非农不改美联储紧缩前景
美联储于周三发布了2021年12月议息会议纪要,展示美联储官员们对美国经济和通胀发展,以及利率和资产负债表政策走向的详细内部讨论。纪要显示,与会官员们开始讨论一系列与货币政策正常化相关的话题,不认为Omicron变异毒株从根本上改变了复苏路径,但承认疫情最新进展给经济前景带来下行风险。值得注意的是,纪要论调显著鹰派,官员们提到可以提前加息且加息速度更快,开启加息到开始缩表的间隔比预期更短,缩表速度比此前缩表周期更快等可能性。在评价通胀时,纪要重申“与疫情和经济重新开放相关的供需失衡继续导致通胀升高,而且可能比预期持续更久”。一些官员担心通胀预期失去锚定,但美联储内部对此存在分歧。就业方面,纪要承认“许多迹象表明美国劳动力市场非常紧张”,但对就业进展明显乐观,认为“劳动力市场继续走强,失业率迅速下降,就业人数稳步增长”。纪要明确显示“加息将很快到来”。
一向鸽派的2023年FOMC票委、明尼亚波利斯联储主席卡什卡利于本周表示,他预计美联储今年需要升息两次。卡什卡利暗示,他可能准备牺牲一些就业增长以遏制通胀。
美国劳工统计局周五公布的数据显示,美国12月非农就业人口增加19.9万人,大幅不及市场预期的40万人,创2021年1月来最小增幅,整体增速与11月基本一致。尽管如此,美国12月失业率为3.9%,续创2020年2月来新低,好于市场预期的4.1%,前值为4.2%,目前整体水平仅仅比疫情前高0.4%。
结合美联储会议纪要及近期官员言论,美联储已逐渐弱化加息的就业门槛,因此喜忧参半的12月非农数据并不会对紧缩前景产生实质性影响。这同样可以从非农数据公布后美元指数小幅回落后迅速反弹的走势中看出。
2、12月欧元区通胀率超预期上行,欧央行官员表态边际转鹰
欧盟统计局周五公布的数据显示,欧元区12月HICP(调和CPI)同比上涨5.0%,超过市场预期的4.8%,前值为4.9%,达1991年以来最高水平。同时,剔除波动性较大的食品、能源的核心通胀率上涨了2.6%,超过预期值2.5%,与前值持平。分项来看,能源价格与去年同期相比上涨26%,仍是推高通胀的主要因素。此外,食品、服务和商品价格的上涨速度都高于欧央行2%的通胀目标。分国家来看,最大经济体德国HICP同比上升5.7%,法国通胀率达到了3.4%,是2008年以来的最高水平,西班牙HICP同比增长6.7%,冲上30年来最高水平。
法国央行行长、欧央行管委维勒鲁瓦于周二表示,供应瓶颈及能源压力预计将在年内逐渐消退。他重申了对“新通胀机制”的预测,在该机制下,物价增长将比疫情前几年更接近欧央行2%的目标。他表示,在此基础上,货币政策将“分阶段正常化”。同日,拉脱维亚央行行长、欧央行管委哥萨克表示,如果通胀前景走强,欧央行随时准备采取行动。哥萨克指出,不要误以为欧央行不会提高利率,或者在必要时不会削减货币政策支持,灵活性是最重要的。他认同荷兰央行行长诺特对欧央行加息的看法,即2023年初加息是“可能合适的情况”。
3、英国企业从欧盟进口商品面临严格边检
从2022年1月1日起,向英国出口商品的欧盟企业需要提供完整的海关申报单,同时贸易商还必须证明免关税商品符合原产地要求的规定。英国小企业联合会(FSB)副主席Martin McTague警告称,在贸易已经受到供应链问题和劳动力短缺打击的情况下,改为落实进口检查可能会造成重大干扰。根据FSB的调查研究,三分之一的小型进口商不知道这项改变,而在那些确实知道这些规定将到来的人中,只有四分之一的人做好了准备。欧盟是全球最大的贸易区,脱欧已使英国对欧出口产生了影响,政府达成的脱欧协议意味着企业必须填写冗长文件,并支付费用才能将商品运过边境。英国商会10月份的一项调查显示,45%的公司认为与欧盟进行商品贸易非常困难或相对困难,这个比例高于1月份协议生效时的30%。
4、后市展望
短期内,美联储持续释放鹰派信号、美国基本面边际好转将继续支撑美元指数维持高位。但从CFTC持仓情况看,多头加仓空间已经非常有限,持仓分化度逐渐达到超买水平。美元指数进入平台期,也有阶段性见顶回调的可能。相应地,欧元与英镑存在低位反弹的可能。英镑在加息预期的支撑下表现将优于欧元,但疫情及英欧贸易问题将限制其上方空间。若美国财政部继续大举发行中长期国债,长端美债收益率将获得持续性支撑,美元兑日元也将保持强势。商品货币方面,商品价格涨势暂缓,在美联储紧缩预期的打压下,澳元及加元短线偏空。同样地,加拿大央行对加息的鹰派立场将使得加元相较澳元表现更优。
下周需关注美国参议院银行委员会就提名鲍威尔连任美联储主席、布雷纳德出任副主席举行的听证会。此外,美国总统拜登或宣布三名空缺美联储理事的提名,被提名者的政策立场将在一定程度上影响美联储的紧缩前景。数据方面,需重点关注美国12月CPI及PPI物价数据。
三、人民币汇率研判与策略建议
1、外储实际读数连续第三个月回升
2021年12月,以美元计价,我国外汇储备32502亿美元,环比上升278亿美元,前值上升48亿美元;以SDR计价,我国外汇储备23222亿SDR,环比上升218亿SDR,前值上升271亿SDR。
2021年12月,美联储加息预期几乎打满,美元指数小幅回调,提振外储估值,而美债收益率上行贡献负面估值效应。剔除估值效应后,外储实际增加328亿美元,连续第三个月大幅回升,11月、10月环比分别增加185、300亿美元。央行在12月保持了较大规模的美元吸储力度,在美联储Taper实施、美国债务上限提高后重启美债发行的背景下,掉期隐含境内美元利率在12月小幅上扬(见图表 10),境内美元流动性泛滥的局面有所改善。
2、央行主管媒体《金融时报》提示“四差变化”风险
央行主管媒体《金融时报》2022年1月5日的文章指出,“2022年,人民币汇率面临‘四差变化’带来的贬值压力,企业特别是进口企业、借用外债企业要树立风险中性理念,有效对冲汇率风险,谨防汇率贬值带来损失”,同时呼吁金融机构积极为企业提供汇率避险服务,降低中小微企业汇率避险成本。所谓“四差变化”,分别为本外币利差缩小、经济增长差变化、对外贸易差缩小以及风险预期差逆转。
文章提到“目前全球金融市场定价和风险偏好并未完全反映美联储加息预期,一旦美联储超预期大幅加息后,势必将缩小境内外利差,跨境资本可能从包括中国在内的新兴市场流出”。与此同时,文章指出“美国国会通过基建法案,债务上限也暂时取得进展,这些都将在2022年推动美国经济相对其它经济体走强”。出口方面,文章提及“全球疫情在2022年可能逐步好转,亚洲等全球主要的制造业基地、南美和中东等主要的原材料产地生产将继续恢复,中国出口订单可能被分流,出口增速回到常态”。最后,文章提示“一旦全球金融市场因美联储加息或估值回调出现波动,投资者预期转向,可能增大外部不确定性,部分风险还可能通过新兴经济体资本流动等渠道外溢至我国”。文章强调,以上预期因素均可能带动美元兑人民币上行并加大汇率走势的不确定性。这体现了央行在宣贯“风险中性”理念的同时,对汇率预期的引导及其在纠偏方面的决心。
3、外汇交易中心常态化调整CFETS指数权重
2021年12月31日,中国外汇交易中心修改CFETS人民币汇率指数篮子货币权重,通过小幅增加美欧英发达经济体货币权重的方式增强指数弹性。该权重是根据2020年篮子中各货币所属国的贸易额确定的。对比2020年,新版CFETS货币篮子中,前十大权重货币的排名没有发生变化,其中,美元、欧元和英镑的权重出现上涨,其余7大权重货币的比例较上一年出现了下降。
此次调整系常态化权重调整,其目的在于促使CFETS人民币指数充分反应我国基本面的变化。调整前后CFETS人民币指数的变动趋势不会发生变化,对于即期美元兑人民币汇率的走势也不起到影响。
4、后市展望
行情研判方面,本周央媒再次吹风人民币面临调整风险,美元兑人民币一度上行到2021年12月以来震荡区间上沿。此外离岸人民币拆借利率下行、做空成本降低,境内美元利率上行、掉期隐含美元利率回归到正值区域,为美元兑人民币反弹积蓄力量。未来(尤其是农历春节过后)关注美元兑人民币能否顺利突破60日均线阻力向上突破。
对冲策略方面,春节前结汇盘建议在美元兑人民币靠近区间上沿附近锁定。2022上半年购汇敞口建议在春节前锁定,除远期购汇外,低波动率时期买入看涨期权是较好的选择。
四、国内政策梳理
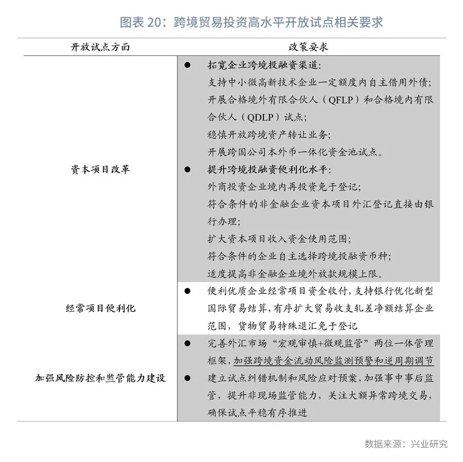
1、外管局开展跨境贸易投资高水平开放试点
2022年1月4日,国家外汇管理局在上海临港新片区、广东自贸区南沙新区片区、海南洋浦开发区、浙江省宁波市北仑区等区域开展跨境贸易投资高水平开放试点。试点政策涵盖9项资本项目改革措施、4项经常项目便利化措施,以及2项加强风险防控和监管能力建设的相关要求。
2、央行发布跨境人民币支付业务细则
2022年1月7日,央行发布《关于支持外贸新业态跨境人民币结算的通知(征求意见稿)》(以下简称《通知》),明确在KYC基础上,境内银行可与依法取得互联网支付业务许可的非银行支付机构、具有合法资质的清算机构合作,为市场交易主体及个人提供经常项下跨境人民币结算服务。
《通知》明确了“允许银行与支付机构合作为跨境电商等外贸新业态市场交易主体及个人跨境交易提供经常项下跨境人民币结算服务”。同时,《通知》提出了银行、支付机构等相关业务主体展业和备案要求,包括“银行和支付机构应具有使用人民币进行跨境结算的真实业务需求,展业中银行和支付机构应签订跨境人民币结算协议,明确双方责任义务”等。《通知》还提出了业务真实性审核、三反和数据报送等要求,规定“跨境人民币业务应具有真实、合法的交易基础,明确银行和支付机构进行交易真实性审核的具体要求,包括市场交易主体管理、交易限额设定、交易电子信息采集和使用、反洗钱以及事后核查等”。
