「汇率外汇」欧元汇率变化详解(还会跌吗,怎么换算)
今天,神州网给大家普及下关于「汇率外汇」欧元汇率变化详解(还会跌吗,怎么换算)的知识。
汇率问题一直是市场和政策部门的关注点,但汇率的本质是价格,是大国关系相互博弈的结果,与经济基本面之间的关系其实并没有教科书上所呈现的那么密切,更多是增量与预期层面的差异,因此应将聚焦点放在政策及博弈层面。
一、关于汇率最新情况的简要讨论
(一)疫情之前,汇率问题的关键取决于中美两大经济体之间的博弈
疫情之前,汇率问题更多取决于中美两大经济体之间的博弈,且焦点集中在人民币汇率是否破7的问题上。具体看,2016年至2019年期间,美元兑人民币均频繁位于6.90-7.00之间,多次逼近7的关键点位。也即在2016-2019年这段时期,美元兑人民币曾在7的点位附近徘徊许久,而央行在这一时期亦背负着很大的压力,破与不破都比较矛盾。不过中美摩擦的加剧为人民币汇率破7找到了一个很好的出风口,央行也借助中美贸易摩擦加剧这一外部因素顺势推动美元兑人民币破7,实现了自2015年8.11汇改后的再次完美一跃。例如,
1、2019年8月5日中美关系急剧恶化时,离在岸人民币汇率纷纷破“7”,释放了积蓄已久的央行,人民币汇率改革再次实现了跨越。
2、2019年8月6日美国将中国认定为“汇率操纵国”、2020年1月13日美国财政部取消对中国“汇率操纵国”的认定(2020年1月15日中美两国将签署第一阶段贸易协议)。而这一时期人民币汇率的日波动幅度曾有过高达0.40-0.50%左右的历史纪录(2019年9月12日中美关系缓和时)。
(二)疫情以来,汇率取决于不同经济体政策和经济层面的节奏差异
1、疫情以来,中美两大经济体之间的博弈不再成为决定汇率波动的关键变量,中美两大经济体之间在政策和经济复苏层面的进程差异成为汇率的决定因素。在此期间,美元指数经历了从疫情最开始的美元流动性危机大幅上扬,转而在货币政策大宽松的背景下持续走弱,再到美国经济不断复苏、通胀预期压力提升以及宽松政策退出预期强化的背景下再次走强等多个阶段。但从目前来看,这些均是短期的,因此疫情有所反复,政策及市场预期也经常性地有所反复。
2、这一阶段,人民币汇率的走势也颇为纠结,呈现出“先贬后升再贬再升再贬”的轮动特征,不同阶段的升贬所伴随的是政策收紧预期与经济基本面修复进程的差异,这其中政策层面与市场预期的变化起到决定性作用。
3、特别是自2020年5月以来,人民币与美元走势呈现出典型的过山车行情,其中一段时期人民币升贬的节奏明显超出甚至打乱了央行预期。例如,
(1)2020年5月至2021年2月这段时期,人民币曾由7.14左右快速升值到6.40附近(升值幅度高达10%左右),与此同时美元指数则下挫13%。
(2)2021年2月至3月这段时期,受通胀以及美联储政策收紧预期影响,人民币一度贬值至6.58附近(贬值幅度3%左右),同时美元指数则上扬4%以上。
(3)20210年4月后的一段时期,人民币重新进入升值通道,特别是离岸人民币连续突破6.40、6.39、6.38、6.37、6.36的关键点位,创三年以来新高,期间人民币升值幅度高达3.40%(美元指数亦上扬3%以上)。
虽然2021年5月31日央行大幅上调外汇存款准备金率后,人民币升值步伐略有放缓,但近期仍然在6.50左右徘徊。
(三)央行时隔14年上调外汇存款准备金率
2021年5月31日,央行决定“自2021年6月15日起,上调金融机构外汇存款准备金率2个百分点,即外汇存款准备金率由现行的5%提高到7%”的消息(随后新华网、人民网纷纷转载),央行时隔14年上调外汇存款准备金率,与当时的人民币快速升值环境有关。
1、2021年5月11日,央行发布的2021年1季度货币政策执行报告首次提出“夯实人民币国际信用基础”。
2、2021年5月19日与20日,国务院常务会议与央行上海总部某位官员的讲话对人民币汇率给予了一定支撑。
不过2021年5月27日全国外汇市场自律机制第七次工作会议则给予澄清,即“人民币既可能升值,也可能贬值……汇率不能作为工具,既不能用来贬值刺激出口,也不能用来升值抵消大宗商品价格上涨影响”。
3、央行的真实目的是强调双向波动,实际上2021年5月27日的全国外汇市场自律机制第七次工作亦明确提出“管理好预期,坚决打击各种恶意操纵市场、恶意制造单边预期的行为……不要赌人民币汇率升值或贬值,久赌必输”。
(四)脱钩美元目前只是尝试,道路还有很长
脱钩美元的道路虽然很长,但一直以来均在尝试。
1、2015年8月11日央行实施“8.11”汇改,同年12月外汇交易中心(CFETS)首次发布CFETS人民币汇率指数以及参考BIS篮子和SDR篮子的人民币汇率指数,用以反映人民币对一篮子外国货币加权平均汇率的变动,这一举动实际上是为了淡化美元对人民币汇率的影响,实际上正是2015年的811汇改后,人民币汇率的波动幅度才有了明显的提升。
2、2015年11月30日,IMF主席拉加德宣布将人民币纳入IMF特别提款权(SDR)货币篮子,决议于2016年10月1日起生效,自此人民币国际储备货币地位正式得到确认,成为美元、英镑、欧元和日元之后的第五个货币。
不过2020年第四季度全球官方外汇储备中的人民币资产份额达到2.25%,人民币在SDR中的相对份额为10.83%。
3、自2017年开始交易中心按年评估CFETS人民币汇率指数的货币篮子,并根据情况适时调整篮子的构成或相关货币权重(货币篮子调整情况于当年年末公布,自次年1月1日起生效)。截止目前交易中心已经分别于2016年12月29日和2019年12月31日两次调整CFETS篮子货币权重。且调整方向也是比较明确,即降低美元权重,同时提高贸易规模趋于增长经济体的货币权重。
例如,2019年12月31日,美元权重由22.40%降至21.59%,欧元权重则相应由16.34%升至17.40%,日元和港币权重分别由11.53%和4.28%调降至11.16%和3.57%,韩元(KRW)权重则由10.77%降至10.68%。
4、股市与债市的开放的力度不断扩大。以债市为例,在2010年境外央行、货币当局、境外人民币清算和参加行获准进入银行间债券市场以及2013年RQFII和QFII获准进入银行间市场、2015年允许境外各类型的金融机构通过直接入市(CIBM)方式进入银行间、2017年内地与香港之间的“债券通”开通后,目前国际三大指数均已纳入中国债券,如2018年3月28日彭博宣布将人民币计价的中国国债和政策性银行债券纳入彭博巴克莱全球综合指数(BBG,从2019年4月开始、用时20个月分步完成);2019年9月4日摩根大通表示以人民币计价的中国政府债券将于2020年2月28日起被纳入摩根大通旗舰全球新兴市场政府债券指数系列(GBI-EM);2020年9月25日富时罗素宣布从2021年10月起将中国国债纳入富时世界国债指数(WGBI)、于2021年3月做进一步确认。
5、当然对于人民币国际化有一个心路历程上的变化,如前央行行长周小川指出“人民币国际化是一个复杂过程,不是说你随便兑换,就能有效兑换的”,而现任央行行长易纲则指出“人民币国际化是个水到渠成、市场驱动的过程”。
二、利率与汇率的关联性探究
利率是金融资产的定价基础(详情参见谁来决定长端利率?),且利率和汇率的本质均可被视为价格(利率为资本的边际产出),而利率与汇率之间具有逻辑上的内在联系。
(一)对汇率决定因素的讨论主要基于国际借贷理论(聚焦国际收支平衡)、购买力平价理论(即取决于通胀水平,包括绝对购买力和相对购买力两类)、利率平价理论(取决于资本流动)以及资产市场理论(取决于资金净流量)等四类。
显然在不考虑相关因素的情况下,如果本国实际利率较高,则会使得远期外汇贴水,也即高利率国家的货币在远期为贬值,我们也看到很多国家应对本国货币贬值的方式便是通过大幅提高国内利率来实现(如阿根廷和土耳其等)。当然相较于单纯的通过利率来分析,使用利差可能会更具说服力,如中美利差较高处于历史高位的时期,人民币通常会有比较好的支撑。
三、历史回溯:我国汇率市场化改革进程
汇率市场化改革实际上是改变以往受管控、对市场变化不敏感以及缺乏弹性的局面,使汇率真正发挥定价基准和自动稳定器的作用,并推动人民币国际化。
(一)过渡时期(1994年以前):回归正常,从1.50贬至5.80左右
1、单一固定汇率制度阶段:1973年布雷顿森林体系崩溃前
1973年布雷顿森林体系崩溃之前,我国主要实行单一固定汇率制度,并开始尝试建立统一的外贸和外汇管理体制,这一时期汇率整体上比较稳定,如1953年美元兑人民币汇率为2.6170,1955年对币制进行改革后汇率调整至2.4618。
2、固定汇率向双重汇率过渡阶段(1973-1979年)
这一时期我国仍然实施管制的汇率政策,即统收统支的大一统固定汇率制度,但受1973年布雷顿森林体系崩溃影响,人民币开始尝试对内改按一篮子货币计算的浮动汇率制度、对外则试行人民币计价结算的双重汇率制度。期间,美元兑人民币汇率不断调整,由1973年之前的2.50左右上调至1979年的1.5附近,此时外贸部门由于采取“以进贴出”的办法,因此并未享受到过高的汇率红利。
3、双重汇率制度与外汇留成制度(1979-1985年)并存
1979年,由于外汇储备短缺对引进国外先进生产设备所造成的不利影响(如1980年外汇储备甚至降至-12.96亿美元、之前也仅徘徊于10亿美元以下),中国开始启动外贸体制改革,以期打破统收统支的大一统外贸体制,正式实行双重汇率制度与外汇留成制度。具体来看,赋予外贸企业一定的外汇自主权、鼓励创汇,适当给予地方和企业一定比例的外汇留成,并允许持有留成外汇的主体把多余的外汇转让给缺外汇的单位。
即在外贸系统企业实行贸易内部结算价(1美元兑换2.8元人民币),形成了与非贸易官方牌价(仍按一篮子货币计算、汇率约为1.50左右)并存的双重汇率制度,此外还允许创汇企业和地方政府保留一定的外汇额度,这显著刺激了外贸企业的积极性,并推动外贸企业和地方政府盈利水平大幅上升,而不属于外贸系统的企业出口业务则亏损严重。应该说这一改革对促进吸引外资、鼓励出口创汇、支持国内经济建设发挥了积极作用。
4、表面上的单一汇率制度(1985-1993年):官方汇率与调剂汇率并存
实施双重汇率制度与外汇留成制度后的五年左右时间,我国的外汇储备规模在1983年大幅增至89亿元。但是由于不属于外贸系统的企业出口业务面临严重亏损,导致1986年我国外汇储备规模由之前的89亿美元进一步降至1986年的20.72亿美元,于是外汇体制改革被再次提上日程。
(1)1985年我国取消双重汇率制度,恢复实行以贸易汇率为基础的单一汇率制,人民币汇率也从1逐步调整至3.1983,并在1986年7月、1989年12月、1990年11月先后调整至3.7036、4.7221、5.2221,最终在人民币1995年汇改之前的1993年调至5.8左右。与此同时外汇调剂汇率甚至一度超过11,在央行的干预下年底才回到8.7左右。
(2)之前的双重汇率与外汇留成制度使得外汇调剂需求持续存在,即一部分单位由于外汇留成而拥有一部分外汇,另外一部分单位则外汇短缺明显,在多缺之间便形成了一个外汇调剂市场,并导致官方汇率与外汇调剂汇率同时存在。
1980年10月中国银行开始开办外汇调剂业务。1985年,深圳等各地也开始成立外汇调剂中心,并在上海试点调整外汇调剂价格,调剂价格上升至1。
(3)1986年,中国银行将外汇调剂业务移交给国家外汇管理局(1988年4月国家外汇管理局调整为国务院直属局、由央行归口管理),同年10月全国外汇调剂价格统一调整至1。
(4)1988年9月,我国在上海成立首家实行会员制、引入公开竞价模式的国家外汇调剂中心,成为外汇交易中心的雏形。
(二)渐近改革(1994-2014年):汇率并轨、外汇市场、结售汇制度等
这一时期的汇率市场化改革主要依据三个文件,分别为1993年的《中共中央关于建立社会主义市场经济体制若干问题的决定》(明确了1994年汇改的方向)、2003年的《中共中央关于完善社会主义市场经济体制若干问题的决定》(提出加入WTO后加快汇率市场化改革要求)以及2013年的《中共中央关于全面深化改革若干重大问题的决定》(奠定新一轮汇改的基调)。回过头来看,1994年是一个极具历史意义的年份,当时的外汇体制改革基本奠定了我国后续25年的汇率市场化改革模式,如银行间外汇市场、银行结售汇制度、日波幅管理等等。
1、十年汇改初探(1994-2004年):一次性大幅贬值后稳定在8.30附近
1994年是我国汇率市场化改革收获颇丰的一年,具体包括以下几个举措:
(1)将官方汇率与调剂汇率进行并轨(将1美元兑人民币8.7元作为基准),即人民币汇率开始实行“以市场供需为基础,单一的、有管理的浮动汇率制度”。
(2)在外汇调剂市场的基础上建立银行间外汇市场(同时实行会员制和竞价制),并允许银行间外汇市场的美元交易可以在央行公布的基准汇率基础上有0.30%的浮动区间。
(3)1994年初,我国相继取消外汇留成、上缴及额度管理制度、实行银行结售汇制度等,而这里的银行结售汇制度也深深地影响着中国的货币发行制度。
(4)1996年实现人民币经常项目可兑换,取消了所有经常性国际支付和转移的限制。1997年亚洲金融机构爆发后,我国做出人民币不贬值的承诺,并重点加强对逃汇骗汇等违法违规资本流动的管理和打击。
(5)2001年加入WTO后,国际收支在较长一段时期内顺差持续保持在较高水平,于是外汇管理提出了“国际收支平衡”的管理目标和“均衡管理”的监管理念,并开始尝试探索推进人民币资本项目可兑换。具体来看,
第一,2002年,建立QFII制度,推动跨境证券投资开放;
第二,2003年,成立中央汇金公司,开始探索外汇储备的多元化运用。
(6)2003年4月建立人民币实际有效汇率监测分析体系(监测与分析人民币汇率贸易加权指数和双边实际汇率),同年10月则建立了人民币汇率压力监测指标,并定期分析人民币汇率压力情况。
需要说明的是,1994年的汇改并非独立性事件,其带有很强的政治色彩,此后汇率稳定也开始成为中国经济和政治稳定的重要标志。
2、汇改进程加快(2005-2015年):汇率机制改革、十年内升值25%以上
2005年4月21日,七大工业国组织(G7)要求“中国要改革汇率机制,减少人为干预,朝更加浮动的汇率机制迈进,并放手让人民币升值”。紧接着2005年6月26日,温总理在第六届亚欧财长会议开幕式上指出“人民币汇率改革要坚持主动性、可控性和渐进性三项原则”。随后我国汇率市场化改革进程明显加快,不过受2008-2009年全球金融危机影响,2008-2014年期间有所放缓。
(1)2005年7月21日,央行发布《关于完善人民币汇率形成机制改革的公告》,宣布人民币汇率不再盯住单一美元,并将美元对人民币交易价格由8.27左右调整至8.11(一次性升值2%、作为次日银行间外汇市场的中间价),同时日波动幅度依然为0.3%,人民币汇率开始实行“以市场供需为基础、参考一篮子货币进行调节、有管理有浮动汇率制度”。
(2)2006年1月,央行在银行间外汇市场引入做市商制度和询价交易方式(同时保留撮合方式),并将人民币中间价改为开盘前做市商银行报价的加权平均价。此外央行还授权外汇交易中心每日公布人民币对美元、欧元、日元和港币汇率中间价,作为当日银行间即期外汇市场(含OTC方式和撮合方式)以及银行柜台交易汇率的中间价。
(3)这一时期,以2005年7月的人民币汇率形成机制改革为起点,相继实施了取消经常项目外汇账户限额管理、对个人实行5万美元便利化结售汇额度管理、启动QDII和RQFII等一系列制度安排。
(4)此外,2008年还修订了《外汇管理条例》,2009年提出外汇管理理念和方式的“五个转变”,2012年实行货物贸易外汇管理制度改革、取消货物贸易外汇收支逐笔核销制度,2013年改革服务贸易外汇管理制度、全面取消服务贸易事前审批,2014年推出沪港通(深港通与债券通分别于2016年与2017年推出),2015年实现内地与香港基金互认。同时,相继设立丝路基金、中拉产能合作基金、中非产能合作基金,积极为“一带一路”搭建资金平台。
(三)汇改重启(2015-2018年):统筹贸易投资便利和跨境资本流动风险
2008-2014年期间的汇率改革停滞并非终点,2015年之后我国汇率市场化改革重新提上日程,随后人民币汇率也呈现出年均波动幅度高达7%的常态。内外压力之下,央行的意图已经非常明显,即在不断释放压力的同时,避免资本出现外流,这使得汇率市场化改革的过程呈现出典型的“循序渐进”特征。
1、2015年的“8.11汇改”:变革人民币中间价形成机制
2015年8月11日,央行将始于2005年的“向银行间外汇市场做市商询价并取其报价加权平均得出中间价的方式”,改为参考银行间外汇市场前日收盘汇率,即“收盘汇率+一篮子货币汇率变化”的人民币汇率中间价形成机制。
同时为修正人民币中间价与市场均衡汇率大幅偏离的情形,央行推动人民币汇率中间价一次性贬值1.86%,随后的8月11日-8月13日仅三天的时间内,人民币汇率合计贬值幅度高达4.76%。但这并不是终点,2015年11月至2016年1月持续两个月的时间里人民币汇率贬值幅度再次达到4.28%。
这里需要特别提及2015年的内部环境,即2007年以来的第二次大型股灾以及中国经济自2009年以来的第二次探底。人民币连续两次接近5%的贬值幅度大大释放了央行的心里压力,并顺势推动人民币汇率开始多次地向“7”靠近,以测试市场的反应。
当然这一时期央行也有其它操作,如2015年12月11日中国外汇交易中心开始发布人民币汇率指数、2016年5月成立了外汇市场自律机制(其中的汇率工作组主要负责规范人民币汇率中间价报价行为)、2017年2月外汇市场自律机制将中间价对一篮子货币的参考时段由报价前24小时调整为前一日收盘价后到报价前的15小时(以避免美元汇率日间变化在次日中间价中重复反映)。
2、2017年的“逆周期因子”:人民币中间价形成机制中加入逆周期因子
为适度对冲市场情绪的顺周期波动,缓解外汇市场可能存在的“羊群效应”,改变人民币汇率超乎预期的大幅贬值以及缓解资本流出的情况,2017年5月26日,外汇市场自律机制组织各报价行在报价模型中增加“逆周期因子”(对逆周期因子的理解可以参阅2017年二季度货币政策执行报告),人民币中间价报价机制也顺序调整为“收盘价+一篮子货币汇率变化+逆周期因子”
同时央行于2017年9月发布《关于调整外汇风险准备金政策的通知》(银发〔2017〕207号),并调整了外汇风险准备金政策。2018年8月,逆周期因子与外汇风险准备金政策在回归中性半年之后再次重启。
加入逆周期因子后的人民币中间价以及结合外汇风险准备金政策使得央行在人民币汇率的把控上更加游刃有余。这一时期的外汇管理更加强调统筹贸易投资自由化便利和防范跨境资本流动风险,其最大的成果便是有效应对了2015年底-2017年年初外汇市场面临的高强度冲击。例如,
2015年年将资本金意愿结汇政策推广至全国、实现外商直接投资基本可兑换,2016年-2017年期间完善全口径跨境融资宏观审慎管理、推动银行债券市场双双向开放,2018年进一步增加了QDII额度、取消QFII资金汇出比例限制和(R)QFII锁定期要求、扩大QDLP和QDIE试点。
(四)改革后的主动出击:勇于破“7”、政策与市场之间的博弈有所强化
时间的钟声调到2019年,这同样是极具历史意义的一年。经过2019年的五五事变(5月5日美国再次对中国上调关税),央行推动人民币汇率时隔10年之后在2019年8月5日这一天破“7”,并一度贬至9月3日的7.1785,破7之后美国财政部立即将中国列为“汇率操纵国”。但在对外开放进程加快、幅度加大的背景下,央行并不希望人民币趋势性贬值而引致跨境资本逆向流动,因此保持人民币汇率维持7%左右的常态水平波动仍然是央行的主要任务,阶段性升贬也取决于政策与市场之间相互博弈的结果,这一时期央行也通过全口径的跨境融资宏观审慎管理来进行相应的逆周期调节,并强调市场主体应秉持风险中性理念。
三、现状及展望
(一)央行目前已基本确立了“弹性浮动+宏观审慎”的汇率形成机制
1、经过1994、2005年、2015年以及2017年的四次汇改,目前我国已基本确定了“收盘+一篮子货币汇率变化+逆周期因子”的汇率形成机制,再加上央行目前可以通过在香港发行离岸央票(回收离岸人民币流动性)、调整外汇衍生品的保证金、调整外汇风险准备金、调整外汇存款准备金以及调整逆周期因子等手段来掌握汇率的变化,因此央行当前及后续无须通过消耗外汇储备便可以完成逆周期调节。
2、当然从央行的角度来看,应该是希望在跨境资本流动比较平稳的情况下,增强汇率的弹性和敏感性,这从2015年以来年均7%左右的波动幅度便可见一斑。而宏观审慎的意义在于平滑顺周期的影响,避免人民币过度趋势性升贬以及跨境资本剧烈流动所造成的冲击,事实上比较顺畅且具有弹性的人民币汇率以及强势货币的支撑对于人民币国际化进程的推进显然也是非常重要的。后续汇率市场化的方向应该朝着在宏观审慎的情况下提高波动幅度和离岸人民币规模的方向努力,这样才可以使得外汇衍生品有用武之地并推动人民币成为国际支付和跨境贸易结算的国际常态货币。
(二)央行希望汇率呈现有升有贬的中高波幅特征
汇率的波动幅度是汇率市场化过程中政策部门最为关注的,自2015年811汇改以来,人民币汇率的波动幅度有明显提升,离岸人民币的波动幅度基本均在7.50%以上,其中2018年与2020年的波动幅度均超过10%以上。但2021年以来离岸人民币的波动幅度目前仅在3.40%左右,较2016年的波动幅度还差很多。
同时考虑到允许波动幅度更为弹性可能是政策的潜在要义,特别是在经济复苏进程不一、政策收紧预期有所分化的环境下,汇率的波动幅度应尤为关注。从这个角度来看,今年以来尚不足3.50%的幅度应可能还不够。
1、波动幅度扩大意味着市场敏感性有所增强,也更有利于发挥自动稳定器的功能。但应该要认识到波幅和涨跌幅的差异,在扩大波动幅度的同时,央行仍可以把控涨跌幅的空间以及节奏。对于并非以外汇投机为目的的市场主体来说,就需要特别关注汇率的波动风险而非趋势风险。
2、事实上自1994年汇改以来,便一直在渐进式调整人民币汇率的日波动幅度,如从1994年的0.3%到2007年5月的0.5%,再到2012年4月的1%以及目前的2%、3%及以上等等均是具体的体现。
特别是拉长时间来看,除1996-2004年以及2009年两个时期人民币汇率年度波幅较小外,1994年以来的其它时间段年度波动幅度均呈现明显扩大态势。2005-2008年,受G7国家施压,人民币汇率年度波动幅度扩大至7%;2009-2011年扩大至5.50%;2018年人民币汇率年度波动幅度更是扩大至11%以上。
3、从央行自身的角度来看,其并不希望人民币一次贬到低或快速大幅升值,更不希望呈现趋势性的变化,而是希望汇率呈现有升有贬的中高波幅特征,这也是为什么央行在货币政策执行报告中多次强调市场主体应主动做好汇率风险管理。特别是2016年-2019年期间波动幅度均在7%以上,在2020年波动幅度扩大至9%左右后,2021年的波动幅度可能会继续维持在8-10%的区间。
4、先前处于历史最高位区间的中美利差水平是驱动人民币汇率大幅升值、美元大幅贬值的最主要动力,而短期内中美利差仍将会维持目前的利差水平,同时央行目前正着力推动人民币国际化进程,且在金融对外开放力度不断加大、外资纷纷涌入的情况下,因此从这个角度来看,人民币汇率是有一定支撑的。
(三)汇率弹性的增强需要丰富的外汇衍生品及活跃的外汇市场予以支撑
目前我国外汇市场已经形成了包括即期、远期(2005年8月引入 )、人民币外汇掉期交易(2006年)、人民币外汇货币掉期交易(2007年)、期权(2011年4月才正式推出)等在内的衍生产品体系,可交易的货币品种也超过30种。
事实上,外汇衍生品与汇率市场化改革进程的推进是一脉相承的,这是因为汇率市场化改革会导致市场更加关注汇率的波动性而非趋势性,也意味着汇率风险的管控变得更加重要,市场主体的套保需求也会显著提升,同时通过外汇衍生品还可以进一步放大人民币的交易量,有助于提升人民币在国际金融市场中的流动性,增强人民币作为国际储备货币的地位。
从整个市场规模来看,2019年前11个月,外汇市场交易额累计达到26.68万亿美元,其中远期0.35万亿美元、掉期15.16万亿美元、期权0.79万亿美元,可以看出目前外汇市场的衍生品交易量仍然较小,和汇率市场化改革进程的推进相比,已经明显滞后,后续需要在这方面有所加强。
(四)拓展外汇储备的多元化运用,积极服务国家重大战略
1、我国汇改的最初目的只是简单地为了创汇外汇储备,以购买先进的技术装备,导向性非常明确,受此影响我国外汇储备规模从1993年底的212亿美元大幅增至2005年底的8200亿美元左右,应该说真正改变了之前外汇储备长期处于低位的局面。2005-2014年第二轮汇改期间,外汇储备规模的增长态势更为迅猛,由2005年底的8200亿美元左右大幅增至2014年6月的4万亿美元附近,2006年以来的外汇储备规模更是长期稳居世界第一。
2、2014下半年以来,由于对外汇市场的干预以及外贸形势恶化等因素,外汇储备规模一路下降至2017年1月的29982.04亿美元,并在之后的较长时期内稳定在3万亿美元以上。截至2021年7月,外汇储备规模已达到3.24万亿美元,2020年以来净增0.13万亿美元。
这一时期,外汇储备规模的下降也对应着货币供应机制的调整,如原先80%以上的基础货币供应基于外汇占款,目前这一比例已经降至60%左右。3万亿美元(约合20万亿人民币),几乎相当于中国整个金融体系的注册资本水平,如此庞大的外汇规模意味着外汇储备管理的战略意义是显而易见的。这也是为什么国家外管局在2019年特别强调用好外汇储备的背景所在。例如,2003年成立的中央汇金公司、2011年成立的外汇储备委托贷款办公室、成为亚洲基础设施银行、服务一带一路以及成立的梧桐树投资平台等举措,均是为了拓展外汇储备的多元化运用。其中梧桐树投资平台、凤山投资以及坤山投资等被称为“A股三剑客”。
(五)央行及外管局管理汇率的工具箱日趋丰富
除在人民币中间价报价模型中加入逆周期因子以及离岸央票等手段外,央行及外管局调控汇率的工具还包括全口径跨境融资宏观审慎管理、外汇存款准备金以及外汇风险准备金等。
1、人民币中间价报价模型中的“逆周期因子”
2015年8.11汇改后,外汇市场波动幅度明显加大,单边市场预期较为强烈,汇率时常出现超调。为此,2017年5月将中间价报价模型由原来的“收盘价+一篮子货币汇率变化”调整为“收盘价+一篮子货币汇率变化+逆周期因子”,加入了逆周期因子。其中,在计算逆周期因子时,先从上一日收盘价较中间价的波幅中剔除篮子货币变动的影响,再通过逆周期因子(由14家报价行根据经济基本面变化、外汇市场顺周期程度等因子自行设定)调整得到“逆周期因子”。
2、外汇风险准备金(主要针对外汇市场的交易行为)
外汇风险准备金是指银行每出售一笔企业代客远期售汇业务时,需要向央行上缴一定的准备金,且这部分成本往往会转嫁到进口企业身上。
(1)2015年8.11汇改后,为抑制外汇市场过度波动,2015年8月31日央行发布《关于加强远期售汇宏观审慎管理的通知》(银发(2015)273号),明确将外汇风险准备金纳入宏观审慎管理框架,自2015年10月15日起,开展代客远期售汇业务的金融机构(含财务公司)应交存外汇风险准备金(准备金率为20%),同时外汇风险准备金的冻结期为1年、按月交存、准备金利率为0且按照签约金额而非余额缴存。


(2)外汇风险准备金制度实施后,缴存的业务范围不断扩大。
第一,2015年9月2日,央行发布《关于远期售汇宏观审慎管理有关事项的通知》(银办发(2015)203号),明确代客远期售汇业务是指在未来某一时间形成客户购汇行为的人民币对外汇衍生产品业务,将缴存业务范围分为五类。
第二,2017年9月8日,央行发布《中国人民银行关于调整外汇风险准备金政策的通知》(银发〔2017〕207号),进一步增加了两种类型,即境外金融机构在境外与其客户开展的前述同类业务产生的在境内银行间外汇市场平盘的头寸以及人民币购售中所涉及的前述同类业务。
第三,2018年8月3日,央行发布《关于调整外汇风险准备金政策的通知》(银发〔2018〕190号),将缴存业务范畴分为三大类。
(3)2015年推出外汇风险准备金制度以来,便经过多次调整,如2017年9月8日央行宣布从2017年9月11日开始将外汇风险准备金率调整为0、2018年8月3日央行宣布从2018年8月6日开始将外汇风险准备金率调整为20%(同年8月24日重启逆周期因子以及2020年10月10日央行宣布从2020年10月12日开始将远期售汇业务的外汇风险准备金从20%调降至0。
(4)整体上看,外汇风险准备金的取消更多层面体现为对于人民币汇率市场的稳定的预期,并在合理均衡水平上的基本稳定。具体来看,降低外汇风险准备金将降低客盘远期购汇成本、提升企业操作外汇衍生品意愿,进而可以增加金融机构在市场上进行平盘交易量。
3、外汇存款准备金(主要针对金融机构的外汇存款)
(1)2004年10月29日央行发布的《金融机构外汇存款准备金管理规定》(银发(2004)252号)明确了外汇存款准备金的基本内涵:
第一,外汇存款准备金(央行不计付利息)是指金融机构按照规定将其吸收外汇存款的一定比例交存中国人民银行的存款。其中,
外汇存款准备金率=当月外汇准备金存款余额/上月末外汇存款余额
第二,央行对外汇存款准备金按月考核。其中,金融机构应在每月15日前将准备金存款划至央行指定账户,当月15日至下月14日期间金融机构的外汇存款准备金余额与其上月末外汇存款余额之比,不得低于外汇存款准备金率。
第三,美元与港币存款按原币种计算缴存存款准备金,其他币种的外汇存款折算成美元缴存。
(2)历史上我国对外汇存款准备金率总共调整4次。
第一,2004年10月29日,央行发布的《金融机构外汇存款准备金管理规定》(银发(2004)252号)明确自2005年1月15日起,将外汇存款准备金率统一调整为3%。此次调整之前,中资金融机构外汇存款准备金率按当季月平均余额的2%计缴,而外资金融机构3个月以下存款缴存比率为5%、3个月以上(含)存款缴存比率为3%。
第二,2006年8月14日,央行决定自2006年9月15日起,将外汇存款准备金率由3%提高到4%。
第三,2007年5月9日,央行决定自2007年5月15日起,将外汇存款准备金率由4%提高到5%。
第四,2021年5月31日,央行决定自6月15日起,将外汇存款准备金率由5%大幅上调至7%,显然这是央行时隔14年再次调整外汇存款准备金率。
(3)上调人民币存款准备金率被视为央行收紧银根,降低银行信贷投放能力。同样上调外汇存款准备金率的政策内涵也在于收紧美元流动性,降低银行美元资产投放能力(含美元贷款、美元债投资等)。
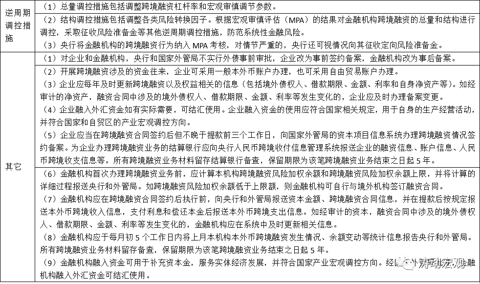
4、实施全口径跨境融资宏观审慎管理
在金融双向开放步伐不断加快的背景下,央行和外管局特别强调突出跨境资本流动可能带来的风险问题,并尝试通过构建“宏观审慎+微观监管”两位一体管理框架来实施跨境资本流动的宏观审慎管理。
(1)跨境资本流动宏观审慎管理框架具体体现为构建跨境人民币业务“主要金融机构+主要业务”的宏观审慎管理框架,这里的主要金融机构是指将27家大型金融机构(具体为国有6大行、3家政策性银行、12家股份行、前3大城商行以及汇丰银行、渣打银行与花旗银行等3家外资行)的跨境人民币业务风险评估情况纳入MPA考核。这里的主要业务则是指将全口径跨境融资、境外放款、跨境人民币资金池等业务纳入宏观审慎管理,通过逆周期调控措施,以控制系统性金融风险。
(2)2016年4月29日,央行发布《关于在全国范围内实施全口径跨境融资宏观审慎管理的通知》,决定将全口径跨境融资宏观审慎管理政策推广至全国范围,并建立宏观审慎规则下基于微观主体资本或净资产的跨境融资约束机制,企业和金融机构均可按规定自主开展本外币跨境融资。同时,企业和金融机构开展跨境融资按风险加权计算余额(已提用未偿余额),风险加权余额不得超过上限,即:跨境融资风险加权余额≤跨境融资风险加权余额上限。
(3)事实上无论是央行和外管局,2021年的任务均特别强调跨境资本流动的宏观审慎管理,并将其和推进人民币国际化、严防外部金融风险两个目标统一起来,我们理解整体方向应“鼓励境外放款、限制外债流入”。如外管局在年度工作会议中强调“防范跨境资本异常流动风险……引导金融机构和企业坚持风险中性原则……加强市场预期管理和宏观审慎管理,避免外汇市场无序波动”。
(4)但是也能够感觉得到政策部门的纠结和反复。例如,2021年1月5日央行和外管局将境内企业境外放款的宏观审慎调节系数由0.30上调至0.50以大幅提高境外放款额度上限,2020年12月11日和2021年1月7日央行和外管局分别将金融机构和企业的跨境融资宏观审慎调节参数由1.25下调至1(2020年3月曾将宏观审慎调节参数由1上调至1.25)。
(六)国家区域经济战略已成为推动人民币国际化的有效路径
1、人民币国际化已经取得一定进展
具体看,主要包括与40个国家签订了双边货币互换协议、人民币正式纳入SDR货币篮子、一带一路倡议、人民币国际原油期货挂牌、内地与香港基金互认、沪港通、深港通、沪伦通、债券通、QDII(合格境内机构投资者)、QFII(合格境外机构投资者)、RQDII(人民币合格境内机构投资者)、RQFII(人民币合格境外机构投资者)、QDIE(合格境内投资企业)、QDLP(合格境内有限合伙人)以及QFLP(合格境外有限合伙人)等等。
2、人民币国际化仍有较长的路要走、差距还很大
主要体现在以下几个方面:
(1)目前人民币在国际支付中的市场份额虽然已从2010年的35位仅列第5位,但占比却仅有2%左右,排在前面四位的分别为美国(40%左右)、欧元(33%左右)、英镑(7%左右)、日元(3.50%左右)。
(2)跨境贸易人民币业务季均结算金额约在2万亿元左右(2021年一季度和二季度分别为1.70万亿和1.90万亿)。
(3)离岸人民币规模依然不高,中国香港与中国台湾的人民币存款分别仅为8211.92亿元和2412.37亿元,即便加上其它离岸人民币市场(新加坡为161亿元),离岸人民币规模也仅为1.10万亿元左右,仅为国内全部存款规模的0.50%。

3、借助国家区域经济战略推动资本项目开放和人民币国际化进程
目前中国正在推行国家区域经济战略(如长三角、粤港澳大湾区等等),并借助这一战略逐步推动资本项目开放和人民币国际化进程。例如,2021年7月15日发布的《关于支持浦东新区高水平改革开放打造社会主义现代化建设引领区的意见》便明确浦东新区要进一步加大金融开放力度(详情参见浦东新区迎来重磅政策支持),推动人民币国际化:
(1)支持浦东率先探索资本项目可兑换的实施路径。
(2)支持银行在符合“反洗钱、反恐怖融资、反逃税”和贸易真实性审核的要求下便利诚信合规企业的跨境资金收付。
(3)扩大境外人民币境内投资金融产品范围。
(4)研究在中国外汇交易中心等开展人民币外汇期货交易试点(目前的人民币外汇期货均为离岸,主要分布新交所、港交所)。
(5)推进金融期货市场与股票、债券等其它金融市场合作,共同开发金融产品和工具。
(6)支持浦东发展人民币离岸交易。
4、近期工作:推动不可兑换项目的开放、提高已兑换项目的便利化水平
实际上中国外汇领域开放主要指资本项目(经常项目早在1996年实现完全开放),这里的资本项目是指跨境资本和金融交易,主要包括跨境直接投资、证券投资和跨境借贷三大类,涉及跨境交易、货币兑换和资金跨境汇出和三个环节。下一阶段中国外汇领域的工作是致力于有序推动不可兑换项目的开放、提高已可兑换项目的便利化水平,并聚焦以下几方面工作:
(1)丰富外汇市场产品和境内外参与主体,提升中国外汇交易中心和上海清算所的基础设施体系和服务能力。
(2)推进私募股权投资基金跨境投资改革,支持私募股权投资基金开展跨境产业、实业投资,扩大QDLP和QFLP试点,助推上海成为全球重要的财富管理、资产管理市场。
(3)扩大中国居民境外资产配置空间,如通过沪港通、深港通、债券通等机制扩大QDII规模,在开放地区推出“跨境理财通”试点等。
(4)便利企业跨境融资,如企业可依其净资产规模在一定额度内自主借用外债。此外,央行还在北京中关村、上海自贸区等开展外债便利化试点,赋予符合条件的高新技术企业一个自主借用外债的便利化额度,以解决净资产规模较小的创新型企业的跨境融资难题。
(5)支持离岸贸易、跨境电商、市场采购等贸易新业态的跨境收支。
(6)便利大型企业集团跨境资金统筹使用。
