「美元指数」今日美元汇率最新分析(美元指数盘中如期突破100详解)
今天,神州网给大家普及下关于「美元指数」今日美元汇率最新分析(美元指数盘中如期突破100详解)的知识。
全球宏观:
全球新增确诊人数再次回落,国内疫情仍处上行周期。美元指数受美联储鹰派议息纪要及官员言论提振于本周实现五连阳,盘中如期突破100大关。美元兑人民币多空双方在120日均线附近胶着,三大人民币指数走高,期权隐含波动率回升。境内外远掉期点数回落,价差走阔但仍保持在100pips以内。境内美元利率继续上行,境内外美元利差(境外-境内)略微收窄。境外人民币利率跌幅大于境内,利差(境外-境内)缩小。
G7汇率:
面临关键技术性阻力,美元指数可能在100附近暂缓升势、积蓄力量。欧央行明确货币政策紧缩路径之前,欧元恐难有流畅上涨行情。短线关注法国大选和欧央行议息会议,前者倘若右翼勒庞上任则将拖累欧元,后者释放关键信息的可能性较大。英镑短期内的表现仍将优于欧元。美元兑日元短线上行动能恐减弱。
人民币汇率:
本周美元指数上行未能带动美元兑人民币上破120日均线,境内美元“缓冲垫”继续发挥作用。3月外储吸收较多美元流动性,有助于加快境内美元资金池的消耗。短线美元指数带动美元兑人民币上行的动能恐减轻,继续关注120日均线附近的争夺(套保策略详见正文)。
国内政策:人民银行就《金融稳定法》公开征求意见,涉及跨境金融风险的处置合作。
一、全球宏观概览
1、疫情追踪
本周全球新增确诊病例数再次回落,国内仍多点爆发。海外方面,亚洲地区,韩国单日新增确诊病例数依然居首,但当前水平已回落至30万例以下;其余主要经济体日新增确诊病例数维持相对低位。美洲地区,各国疫情进一步好转,其中美国日新增人数已下行至3.5万附近。欧洲地区,主要经济体疫情均出现拐点。不过,澳大利亚疫情仍有扩散趋势。国内方面,日新增确诊病例主要集中在上海地区,当前水平已逾2万例。
2、外汇市场回顾
G7汇率方面,美联储关键票委大幅转鹰引发美联储继续加码紧缩的预期,美元指数受此支撑于本周实现五连阳,盘中突破100大关,符合我们在季报中的预测。欧元和英镑相应承压,重返3月中旬的低谷水平。美元兑日元随美债收益率继续上行,再次上探125关键技术位。因商品价格涨势暂缓,加元在美元走强的压力下震荡回落;受澳洲联储加息预期提振,澳元表现相对更优。
人民币汇率方面,美元兑人民币多空双方继续在120日均线附近胶着。主要非美货币相对人民币贬值,港币相对人民币小幅升值,三大人民币指数走高,期权隐含波动率回升。境内外远掉期点数回落,价差走阔,但仍保持在100pips以内。
3、重要利率追踪
美元流动性方面,本周发达和新兴经济体美元掉期基差走阔,离岸市场美元流动性边际收紧。人民币掉期隐含境内美元利率继续上行,境内外美元利差(境外-境内)略微收窄。
人民币市场方面,央行7天逆回购保持每日100亿元的投放。本周公开市场累计有6100亿元逆回购到期,累计进行了300亿元逆回购操作,公开市场全口径净回笼5800亿元。市场利率方面,3个月Shibor下行0.2bp,NCD下行7.38bp,CNH Hibor下行9.7bp。境外人民币利率下行幅度大于境内,利差(境外-境内)缩小。
二、G7走势分析
1、美联储释放强烈紧缩信号
美联储周三公布的3月议息会议纪要透露出更多鹰派信息。纪要显示,多名与会联储官员在3月的会议上就已经倾向加息50bp,只是考虑到俄乌局势选择了加息25bp。多名(a number of)与会者指出,在未来的会议上可能适合一次或更多次加息50bp,尤其在通胀压力居高不下或者激化时。3月会议的与会者普遍认定,适合迅速让货币政策立场转为中性。这意味着,美联储可能会让利率超过中性水平2.4%。对于缩表,全体与会者一致认为,高企的通胀率和供应吃紧的劳动力市场环境保证了联储能在将来的一次会议上宣布缩表,并且减持证券的速度会比上一轮更快。虽然3月会议未做出任何缩表的相关决策,但FOMC投票委员预计,“在将要到来的一次会议上”(a coming meeting)开始缩表进程是合适的,应做好最早在5月开启的准备。具体的缩表计划方面,与会者普遍认为,可能适合每月设置约600亿美元美国国债和约350亿美元机构MBS的缩表上限。与会者还一致同意,若市场条件有保障,可能要在三个月或更久一点的期限内分阶段实现。
此外,多名关键票委于本周接连放鹰,助燃市场紧缩预期。美联储副主席布雷纳德明确表示“美联储需要迅速采取行动打压高通胀”,一改往日的鸽派立场。她称,美国通胀“过高,并且面临上行风险”,“压低通胀最为重要”。布雷纳德还称,美联储将继续通过一系列加息收紧货币,“最早5月开始缩表”,且“速度将比2017至2019年的上次周期快得多”。今年FOMC票委、圣路易斯联储主席布雷纳德指出,美联储的利率水平可能仍需要提高300bp。布拉德预计2022年的增长速度将放缓,但仍有2.8%;失业率可能会降至3%以下。
2、欧央行公布鹰派会议纪要
欧央行周四公布的3月议息会议纪要显示,大部分决策者认为,当前的高通胀水平及其更长的存续时间要求该行立即采取进一步措施使货币政策正常化,资产购买计划(APP)在夏季结束可以为第三季度加息铺平道路。这较此前欧央行大部分管委的表态更显鹰派。
通胀方面,央行决策者预计2023年通胀仍将保持在目标水平以上。有委员认为,通胀高于目标的时间越长,就越有可能导致通胀失控。但委员们对通胀的持续程度存在分歧。俄乌影响方面,央行决策者认为俄乌冲突导致欧元区经济陷入滞涨可能性正在加大,在这种情况下,欧央行管委会无法再承担对通胀上升视而不见的后果。货币政策方面,决策者普遍认为,资产购买计划已经实现了既定目标,但对于加息时点尚存分歧。众多委员希望在APP结束后立即采取进一步正常化措施,但一些委员仍倾向于“观望”的态度。
尽管欧央行此次会议纪要较预期更为鹰派,但仍未给出明确加息信号。而因美联储再次释放更强烈的紧缩信号,市场的主要交易逻辑尚未向欧央行加息预期转移。在俄罗斯与西方矛盾愈演愈烈的当下,更依赖于俄罗斯能源的欧洲的经济前景阴霾密布。目前美国基本面占优,加之欧央行未给出更激进紧缩路径,欧元将延续弱势。
3、澳洲联储立场转鹰
澳洲联储在4月议息会议上维持隔夜拆款利率在0.1%不变,但主席洛威在声明中省略了对加息“保持耐心”的说法,这为澳洲联储十多年来的首次加息打开大门,并推动澳元升至九个月来的高点。
澳洲联储在会议声明中指出,澳洲通胀已经上升,且有可能进一步上升,同时失业率下降速度比预期更快。洛威表示,“未来数月澳洲联储将获得通胀和劳动力成本演变方面的重要补充证据”,“委员会将评估这一证据作为其制定政策的依据。”
目前,市场预计澳洲联储将从2022年6月开始收紧货币政策,届时有望将政策利率上调15bp至0.25%。此外,市场还押注澳洲联储年底前至少会加息6次,使政策利率达到1.75%。
4、后市展望
面临关键技术性阻力,美元指数可能在100附近暂缓升势、积蓄力量。在欧央行明确货币政策紧缩路径之前,欧元恐难有流畅上涨行情,短线关注法国大选和欧央行议息会议。英镑短期内的表现仍将优于欧元。美国一级交易商加大长债配置力度,长期美债收益率或转入震荡或阶段性回调,美元兑日元短线上行动能减弱,但考虑到美日货币政策分化,中期美元兑日元涨势未尽。
法国大选将于4月10日拉开帷幕。尽管马克龙与右翼党派候选人勒庞进入第二轮竞选已是大概率事件,但当前两者的民调支持率极为接近,第二轮竞选结果存疑。右翼势力登台的结局将拖累欧元。
下周还将公布美国通胀数据、召开欧央行议息会议。地缘政治压力下,美国通胀数据有续超预期的可能。欧央行最新议息会议纪要及近期管委言论显示,下周会议释放关键信息的可能性较大,届时关注欧元短线反弹的动能。
三、人民币汇率研判与策略建议
1、估值因素拖累3月外储读数
2022年3月,以美元计价,我国外汇储备31880亿美元,环比减少258亿美元,前值减少78亿美元;以SDR计价,我国外汇储备23061亿SDR,环比增加21亿SDR,前值减少107亿SDR。
2022年3月,美元指数升值、美债收益率上行贡献负向估值效应。剔除估值效应后,外储实际增加318亿美元,使得境内美元流动性的变动趋势与离岸保持一致(见图表 10)。
2、外管局回应跨境证券投资波动
我们在2021年3月27日发布的《汇率焦点》中提到,2月银行代客涉外收付款由顺转逆,代客结售汇顺差收窄;其中证券投资账户下涉外收付款逆差规模较2020年3月美元流动性危机时更多。针对近期跨境证券投资的波动,国家外汇管理局有关部门负责人作出回应,表示近期证券投资项下跨境资金波动在正常、可控范围内,且短期波动不意味着长期趋势变化。并从跨境资金流动现状及未来趋势两个角度进行了阐述。
现状方面,负责人表示“当前我国跨境资金流动保持合理均衡,外汇市场运行总体平稳,境内外汇供求基本平衡”。他指出,3月跨境资金流入总体回升,且银行结售汇顺差规模将有所增加,体现境内外汇供求基本平衡。该负责人续指,截至3月末,美元兑人民币较2021年末升值0.5%,而同期美元上涨2.4%,说明人民币汇率在全球表现相对稳健。
未来趋势方面,该负责人表示“外资投资人民币资产仍会以增配为主”。首先,中国国民经济韧性较强,经济运行将保持在合理区间,金融市场开放稳步推进,人民币币值基本稳定,具有良好配置价值。其次,人民币资产在全球范围内拥有比较独立的资产收益表现,有助于境外投资者分散风险。再者,当前中国债市和股市中外资占比仅为3%至5%左右,外资增配仍有较大潜力。
3、后市展望
行情研判方面,本周美元指数上行未能带动美元兑人民币上破120日均线,境内美元“缓冲垫”仍发挥作用。3月外储吸收的境内美元规模增长,有助于加快境内美元资金池的消耗。短线美元指数将面临技术性阻力,美元兑人民币上行动能可能减轻,继续关注120日均线附近的争夺。
对冲策略方面,维持年内美元兑人民币上行空间有限的判断,建议2022上半年结汇敞口把握波段分批锁定,对于结汇价格不宜过度等待;2022下半年和2023年结汇敞口可继续观望。除远期结汇外,货币掉期(近结远购)和卖出看涨期权也是较好的选择。第二季度仍是锁定英镑、日元、欧元等非美货币购汇敞口的好时机。
四、国内政策梳理
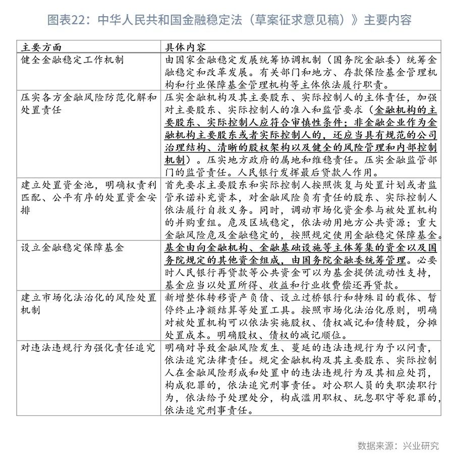
1、人民银行就《金融稳定法》公开征求意见
2022年4月6日,人民银行就《中华人民共和国金融稳定法(草案征求意见稿)》(以下简称“《草案征求意见稿》”)公开征求意见。
《草案征求意见稿》包含四大主要内容。一是建立健全金融稳定工作机制,进一步压实各类主体责任。二是加强金融风险防范和早期纠正,实现风险早发现、早干预。三是建立市场化、法治化处置机制,明确处置资金来源和使用安排,完善处置措施工具。四是强化对违法违规行为的责任追究。
《草案征求意见稿》提出将金融活动全面纳入监管,同时适用的金融机构主体应遵循“属地原则”且必须持牌经营。跨境处置合作方面,《草案征求意见稿》指出“国务院金融管理部门按照对等、互利的原则,与境外监管部门开展信息共享和监管合作,及时、有效处置跨境金融风险,防范风险跨境传染”。(具体分析详见《搭建金融风险常态化处置框架—评《金融稳定法(草案征求意见稿)》20220407》)
 
				